
郑州烟草研究院招聘19人
应届生可报名
具体岗位及要求一起来看吧

中国烟草总公司郑州烟草研究院成立于1958年,是中国烟草总公司直属的综合性科研机构、硕士学位授予单位、博士后科研工作站设站单位,是国际标准化组织/烟草及烟草制品技术委员会(ISO/TC126)国内技术对口单位,担任国际烟草科学研究合作中心(CORESTA)理事会成员中国代表、科学委员会委员和产品工艺学组副主席等职位。
⭕招聘计划
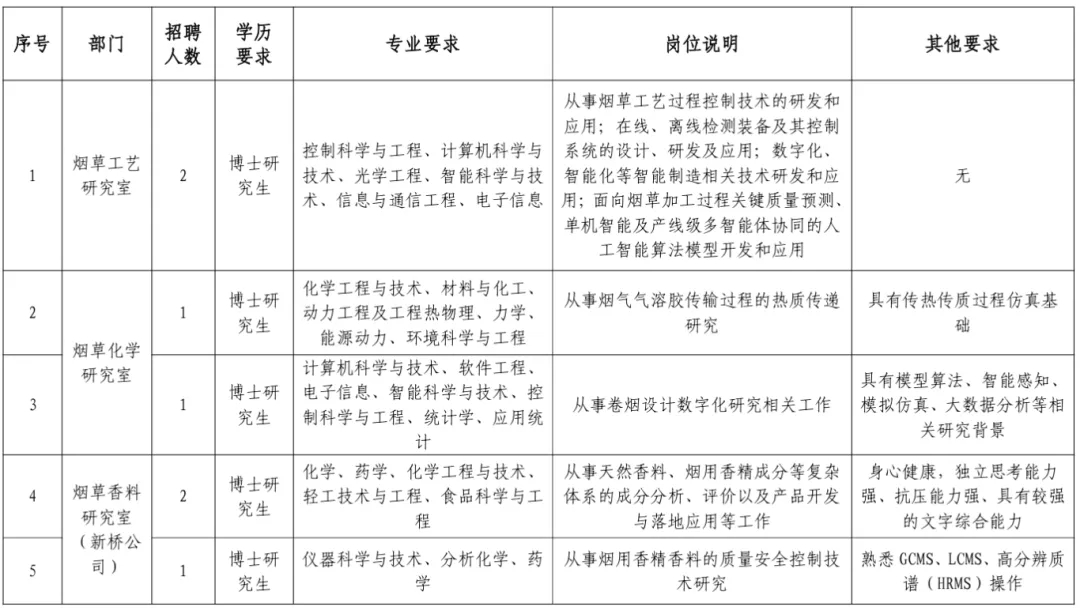
本次共招聘19人,招聘岗位、人数、专业及学历要求见《中国烟草总公司郑州烟草研究院2026年高校毕业生招聘计划表》(附件1)。




⭕招聘对象
(一)2026年全国普通高等院校统分统招毕业生,且在2026年1月1日至2026年9月30日期间取得学历学位证书,其中博士研究生放宽至2025年1月1日至2026年9月30日期间取得学历学位证书;
(二)留学回国人员,且在2025年1月1日至2026年9月30日期间取得国(境)外学位并完成教育部留学服务中心学历学位认证。
如为已毕业学生,须自最高学历毕业后未落实工作单位,无正式就业经历(未签订劳动合同、没有职工社保缴纳记录等)。
⭕报名方式
1.报名时间:即日起至2026年2月23日24:00,逾期不再受理。
2.报名入口:报名采取网上报名的方式,符合报名条件的招聘对象需登录https://c.exam-sp.com/zzycyjy,进行在线报名。
3.报名材料:上传应聘附件材料包括:个人照片;诚信应聘承诺书(附件2);个人简历;学术成果证明材料;最高学历期间成绩单;个人学籍/学历/学位证明材料(学信网);学位、学历证书;其他获奖证书等证明材料;上传附件材料应为PDF格式。
4.注意事项:
应聘者按照所学主修专业,只能选择1个岗位进行申报。如同时向多个岗位投递简历,招聘方有权进行调整。
温馨提醒:请扫描下方二维码关注【本地宝郑州招聘】微信公众号并在对话框发送【烟草】即可获取详细公告内容及报名表等


⭕线上初选
通过网络线上方式对应聘人员进行量化测试,综合管理岗科目为《行政综合测试》;信息中心岗位科目为《计算机综合测试》;其他专业技术类岗位科目为《理工科综合测试》。根据量化测试成绩,从高到低按照1:20的比例确定考试人选(若最后一名成绩相同,则一并进入下一环节)。量化测试成绩不带入下一环节,不计入总成绩。
⭕考试
考试采取笔试、面试相结合的方式。
笔试成绩不带入下一环节,不计入总成绩,面试成绩计入总成绩。笔试和面试时间、地点另行通知。
1.笔试
综合管理岗笔试科目为《管理综合能力测试》;信息中心岗位笔试科目为《计算机综合能力测试》;其他专业技术类岗位笔试科目为《英语综合能力测试》。同时进行线上心理测评,心理测评作为招录人员的重要参考。
2.面试
根据笔试成绩,从高分到低分按照招聘岗位和专业人数,按照不高于1:7的比例确定面试入围人员名单,若最后一名出现同分者,一并确定为面试人选。面试主要考察岗位相关专业技术水平、英语水平、综合素质等内容。
一定要看
我要求职
点击下方名片
进入【本地宝郑州招聘】公众号获取
郑州国企、事业单位、政府部门
大厂、学校、医院等等招聘信息
每天都在更新哦

联系小编
可以长按识别二维码添加小编微信
小编会不定期更新招聘信息
国企、事业单位、医院、学校、大厂…
也可以私信小编询问岗位相关问题

-END-
右下角,您点赞
+推荐
小编工资蹭蹭涨1毛

更多招聘信息
回复【国企】获取郑州国企招聘信息
▌声明:本文由郑州本地宝编辑整理发布,转载请注明:文章及封面图片来源于摄图网、图虫网,已获平台授权
▌来源:中国铁路局人才招聘,中国烟草局,郑州本地宝综合,如有侵权请联系删除
wangxuew@bendibao.com 删除处理
▌编辑:汪林林
▌商务合作:电话/QQ 400-9999-087
▌点击查看:商务合作微信
▼点击【阅读原文】获取更多郑州招聘信息