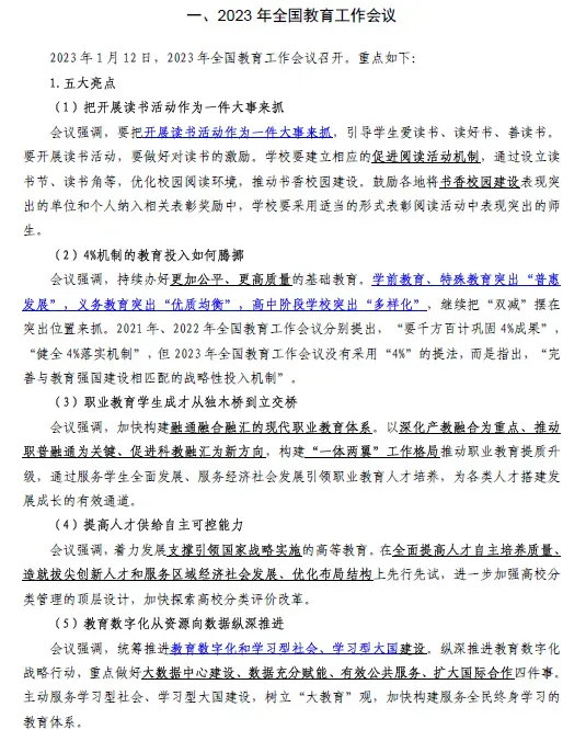
2026年3月28日文山市教育体育系统选调初中教师笔试教育教学理论学科专业知识历年真题卷2026文山教育局选调教师笔试学科专业知识往年试卷2026年3月28日文山教育局教师选调笔试学科专业知识往年试卷2026文山市教育体育系统选调初中教师笔试教育教学理论学科专业知识历年真题卷2026年3月28日文山教育局选调教师笔试教育教学理论学科专业知识往年试卷2026文山市教育体育系统选调初中教师笔试学科专业知识历年真题卷










需要2026年文山教师选调笔试历年真题及辅导用书
请添加微信!














































































已超过90个备考小伙伴正添加微信号!




需要2026年文山教师选调笔试辅导用书
请添加微信!





本公众号团队之前押中多场考试战绩


押中2025年3月15日云南省公务员考试省考政治理论部分10题押中7题原题 (点击查看,有图有真相)
押中2023年6月11日云南民族大学预聘制招聘教师笔试试题29分,且题型全部押中! (点击查看,有图有真相)
押中2020年7月24日昆明理工大学招聘高校辅导员笔试真题45.5分原题 (点击查看,有图有真相)
成功押中2020年6月13日云南基础教育学校事业单位教师笔试真题12题(点击查看,有图有真相)
考前预测卷A卷押中2018曲靖烟草公司综合类原题15题(点击查看,有图有真相)
