官方确定 | 2026贵州省考笔试成绩查询时间!附笔试真题完整版领取
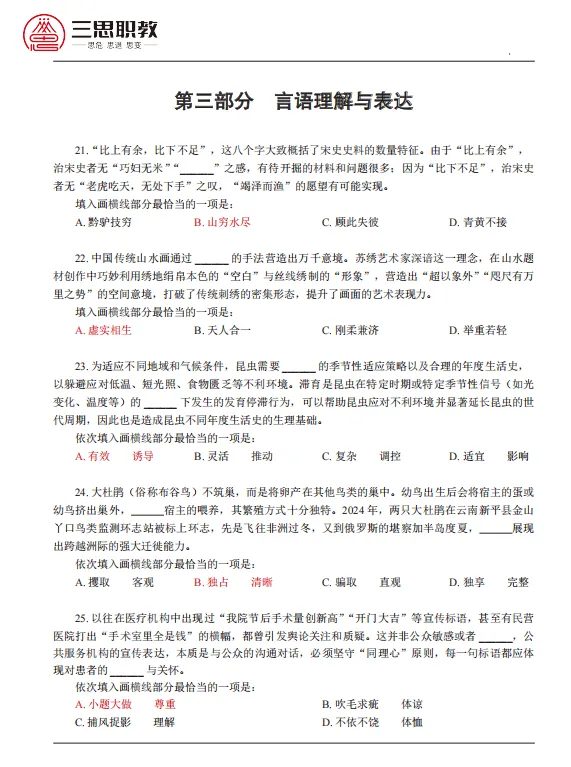
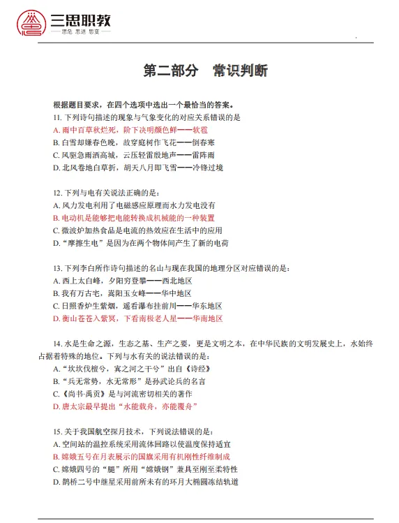
2026贵州省考笔试行测科目于2026年3月14日上午结束,为了让大家更好地了解到自己考试的情况,根据同学们考试后的回忆,贵州金粉笔教育.三思公考为大家收集整理了贵州省考行测题目及答案,一起来看看吧~ 根据贵州省考公告显示:“笔试环节成绩于4月中下旬在“贵州人事考试信息网”公布。考生可登录本次招考专题网页、贵州人事考试网查询。”

贵州公务员面试工作由省考招录办统一安排,省、市公务员主管部门分别实施,面试考查形式较为稳定,近年来,省直部门、党群系统、各市行政系统均采取结构化面试形式。
✅小班教学、主讲老师全程跟班
✅岗位1:1保护,防止撞岗
✅排名发布前0元入学,赠送住宿
下方二维码 添加好友
了解2026贵州考公考编面试课程优惠

注:*本号转载的相关公告和信息等版权及最终出处归原网站平台或作者所有,如涉及到敏感信息、版权等其他问题,请及时联系,我们将删除或更正相关内容。