应届生服务
应届生面试
应届生招聘
笔试招聘真题
当前位置:
首页
>
笔试招聘真题
>26上教资笔试初中生物科三历年真题更新至25年含答案可打印
26上教资笔试初中生物科三历年真题更新至25年含答案可打印
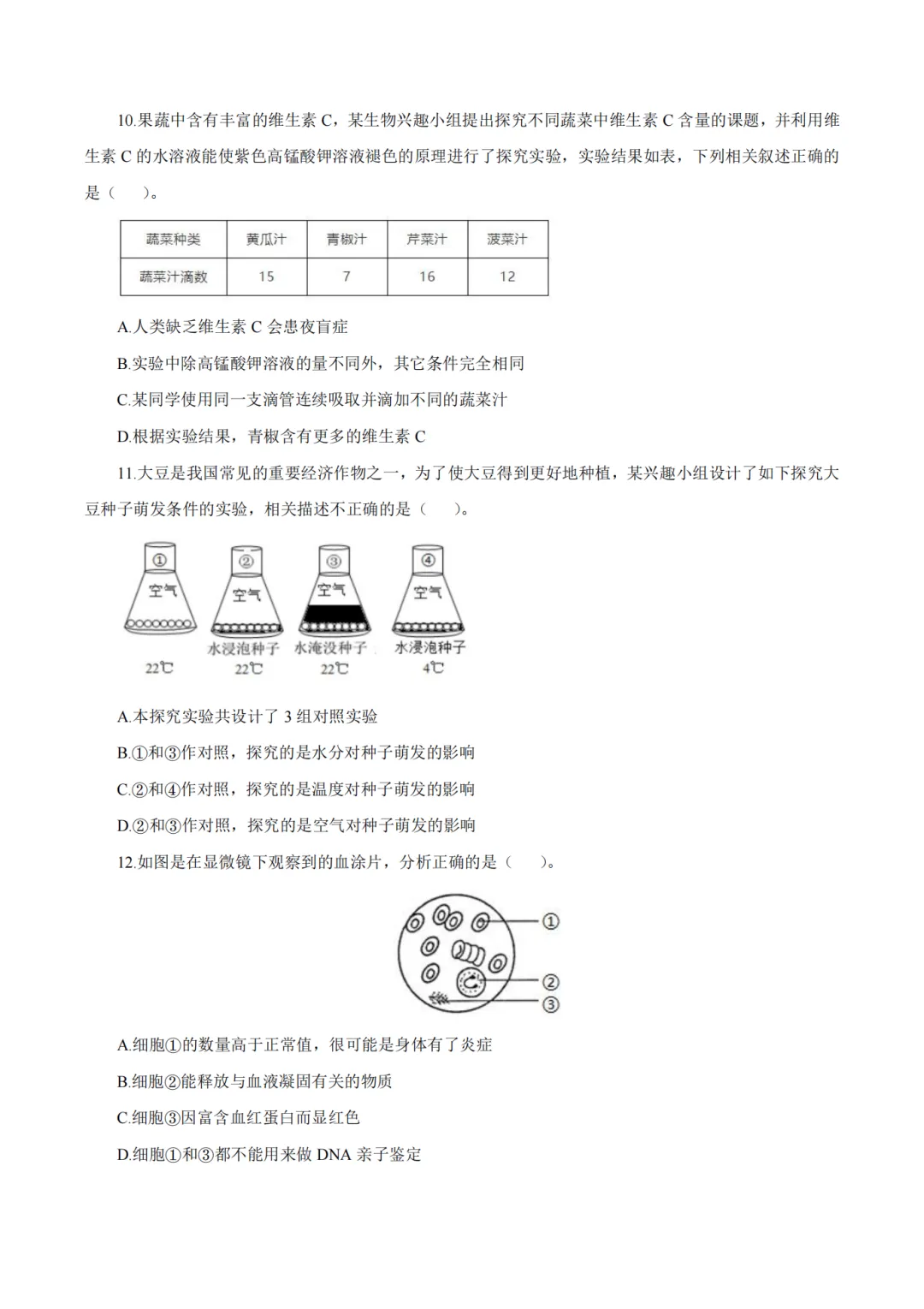
2026-04-02 01:33:36
26上教资笔试初中生物科三历年真题更新至25年含答案可打印
因为内容太多,只能展示部分
完整版点击下方公众号
发送关键词:001
获取相关内容
本文来自网友投稿或网络内容,如有侵犯您的权益请联系我们删除,联系邮箱:wyl860211@qq.com 。
【校园招聘】央企名企辽宁地区城市专场岗位推荐
国企|中国一重集团有限公司2026届校园招聘正式启动
最新文章
【校园招聘】央企名企辽宁地区城市专场岗位推荐
招聘信息 | 长江存储2026届春季校园招聘
【宁波】招商银行宁波分行2026春季校园招聘公告,报名中
【校园招聘】央企名企电子与信息类专业岗位推荐2月(第三期)
春招丨应届生·四川小天才2026届春季校园招聘
春招丨应届生·校园招聘 |四川步步高2026届春季校园招聘
【教资笔试】2026上教资笔试备考资料整理免费分享(真题+押题+卢姨+Coco+上岸熊+西米)
3.21笔试!2026山东省事业单位统考公告发布!(附完整岗位表&历年,直接下载)
【2026 上教资笔试】考前冲刺!!中小幼科一二三资料合集!三色笔记 + 必背题 + 口诀 + 网课 + + 题库,一站式备考,免费自取~速存
【教资笔试】2026最新最全教资笔试资料汇总(科一、科二、科三)教资+教资科二必备简答题pdf+教资网课资源+综合素质必背资料
热门文章
蚂蚁集团2026年春季校园招聘开启!
研三女应届生面试,被问婚育我直接破防
2026年3月1日教资类教招类面试笔试英语四六级英文专四专八等冲刺等各课程百度网盘夸克网盘视频学习资料考资料包免费分享
【教资全网最全】2025-2026教资笔试资料汇总(科一、科二、科三)25+教资科二必备简答题pdf+教资网课资源+综合
真题分享|2025年 |河南师范大学辅导员招聘笔试真题(含福利答案)
中广核集团2026届春季校园招聘(新出岗位)
欢迎应届生!三亚市中医院招聘17人
招商银行银川分行2026春季校园招聘公告
齐鲁制药集团2026届校园招聘
招商银行西安分行2026春季校园招聘来了!本科起
随机文章
10个月宝宝每天需要喝多少奶粉?
【名企校招】恒逸集团2026年校园招聘正在进行中!
河北遴选笔试考题:破除形式主义官僚主义,核心在一个“实”字,结合未来工作设想,写一篇议论文
【3.1更新试卷合集】2026上半年教资笔试押题卷资料合集 卢姨最后三套卷 各机构考前押题卷 模拟卷 历年 冲刺卷(PDF下载打印)
教资笔试倒计时,提分就靠刷卷!9.9 元冲刺卷,精炼考点、贴合真题~
笔试4月18日!2026北京事业编联考全攻略,真题免费领
【教资笔试】26教资笔试超全科三资料汇总(押题卷+科三学霸笔记+科三网课完整版+必背简答题+科三资料包+模拟卷+科三pdf+教学设计)
26贵州省考+事业单位笔试资料来啦!时政、真题、模拟卷…免费领!
2026年招聘医学类优秀应届毕业生
26上小学教资笔试资料汇总(持续更新)免费分享网课+教材+学霸笔记+上岸熊++作文模板+西米学府+科一科二,可打印,可下载3.1
26上幼儿教资笔试资料汇总(持续更新)免费分享网课+教材+学霸笔记+上岸熊++作文模板+西米学府+科一科二,可打印,可下载3.1
基本
文件
流程
错误
SQL
调试
请求信息 : 2026-04-04 07:23:44 HTTP/2.0 GET : https://f.15386.cn/a/461091.html
运行时间 : 0.115008s [ 吞吐率:8.70req/s ] 内存消耗:4,598.64kb 文件加载:140
缓存信息 : 0 reads,0 writes
会话信息 : SESSION_ID=9252c8363d7dbcbd39bd3531f9284081
/yingpanguazai/ssd/ssd1/www/f.15386.cn/public/index.php ( 0.79 KB )
/yingpanguazai/ssd/ssd1/www/f.15386.cn/vendor/autoload.php ( 0.17 KB )
/yingpanguazai/ssd/ssd1/www/f.15386.cn/vendor/composer/autoload_real.php ( 2.49 KB )
/yingpanguazai/ssd/ssd1/www/f.15386.cn/vendor/composer/platform_check.php ( 0.90 KB )
/yingpanguazai/ssd/ssd1/www/f.15386.cn/vendor/composer/ClassLoader.php ( 14.03 KB )
/yingpanguazai/ssd/ssd1/www/f.15386.cn/vendor/composer/autoload_static.php ( 4.90 KB )
/yingpanguazai/ssd/ssd1/www/f.15386.cn/vendor/topthink/think-helper/src/helper.php ( 8.34 KB )
/yingpanguazai/ssd/ssd1/www/f.15386.cn/vendor/topthink/think-validate/src/helper.php ( 2.19 KB )
/yingpanguazai/ssd/ssd1/www/f.15386.cn/vendor/topthink/think-orm/src/helper.php ( 1.47 KB )
/yingpanguazai/ssd/ssd1/www/f.15386.cn/vendor/topthink/think-orm/stubs/load_stubs.php ( 0.16 KB )
/yingpanguazai/ssd/ssd1/www/f.15386.cn/vendor/topthink/framework/src/think/Exception.php ( 1.69 KB )
/yingpanguazai/ssd/ssd1/www/f.15386.cn/vendor/topthink/think-container/src/Facade.php ( 2.71 KB )
/yingpanguazai/ssd/ssd1/www/f.15386.cn/vendor/symfony/deprecation-contracts/function.php ( 0.99 KB )
/yingpanguazai/ssd/ssd1/www/f.15386.cn/vendor/symfony/polyfill-mbstring/bootstrap.php ( 8.26 KB )
/yingpanguazai/ssd/ssd1/www/f.15386.cn/vendor/symfony/polyfill-mbstring/bootstrap80.php ( 9.78 KB )
/yingpanguazai/ssd/ssd1/www/f.15386.cn/vendor/symfony/var-dumper/Resources/functions/dump.php ( 1.49 KB )
/yingpanguazai/ssd/ssd1/www/f.15386.cn/vendor/topthink/think-dumper/src/helper.php ( 0.18 KB )
/yingpanguazai/ssd/ssd1/www/f.15386.cn/vendor/symfony/var-dumper/VarDumper.php ( 4.30 KB )
/yingpanguazai/ssd/ssd1/www/f.15386.cn/vendor/topthink/framework/src/think/App.php ( 15.30 KB )
/yingpanguazai/ssd/ssd1/www/f.15386.cn/vendor/topthink/think-container/src/Container.php ( 15.76 KB )
/yingpanguazai/ssd/ssd1/www/f.15386.cn/vendor/psr/container/src/ContainerInterface.php ( 1.02 KB )
/yingpanguazai/ssd/ssd1/www/f.15386.cn/app/provider.php ( 0.19 KB )
/yingpanguazai/ssd/ssd1/www/f.15386.cn/vendor/topthink/framework/src/think/Http.php ( 6.04 KB )
/yingpanguazai/ssd/ssd1/www/f.15386.cn/vendor/topthink/think-helper/src/helper/Str.php ( 7.29 KB )
/yingpanguazai/ssd/ssd1/www/f.15386.cn/vendor/topthink/framework/src/think/Env.php ( 4.68 KB )
/yingpanguazai/ssd/ssd1/www/f.15386.cn/app/common.php ( 0.03 KB )
/yingpanguazai/ssd/ssd1/www/f.15386.cn/vendor/topthink/framework/src/helper.php ( 18.78 KB )
/yingpanguazai/ssd/ssd1/www/f.15386.cn/vendor/topthink/framework/src/think/Config.php ( 5.54 KB )
/yingpanguazai/ssd/ssd1/www/f.15386.cn/config/app.php ( 0.95 KB )
/yingpanguazai/ssd/ssd1/www/f.15386.cn/config/cache.php ( 0.78 KB )
/yingpanguazai/ssd/ssd1/www/f.15386.cn/config/console.php ( 0.23 KB )
/yingpanguazai/ssd/ssd1/www/f.15386.cn/config/cookie.php ( 0.56 KB )
/yingpanguazai/ssd/ssd1/www/f.15386.cn/config/database.php ( 2.48 KB )
/yingpanguazai/ssd/ssd1/www/f.15386.cn/vendor/topthink/framework/src/think/facade/Env.php ( 1.67 KB )
/yingpanguazai/ssd/ssd1/www/f.15386.cn/config/filesystem.php ( 0.61 KB )
/yingpanguazai/ssd/ssd1/www/f.15386.cn/config/lang.php ( 0.91 KB )
/yingpanguazai/ssd/ssd1/www/f.15386.cn/config/log.php ( 1.35 KB )
/yingpanguazai/ssd/ssd1/www/f.15386.cn/config/middleware.php ( 0.19 KB )
/yingpanguazai/ssd/ssd1/www/f.15386.cn/config/route.php ( 1.89 KB )
/yingpanguazai/ssd/ssd1/www/f.15386.cn/config/session.php ( 0.57 KB )
/yingpanguazai/ssd/ssd1/www/f.15386.cn/config/trace.php ( 0.34 KB )
/yingpanguazai/ssd/ssd1/www/f.15386.cn/config/view.php ( 0.82 KB )
/yingpanguazai/ssd/ssd1/www/f.15386.cn/app/event.php ( 0.25 KB )
/yingpanguazai/ssd/ssd1/www/f.15386.cn/vendor/topthink/framework/src/think/Event.php ( 7.67 KB )
/yingpanguazai/ssd/ssd1/www/f.15386.cn/app/service.php ( 0.13 KB )
/yingpanguazai/ssd/ssd1/www/f.15386.cn/app/AppService.php ( 0.26 KB )
/yingpanguazai/ssd/ssd1/www/f.15386.cn/vendor/topthink/framework/src/think/Service.php ( 1.64 KB )
/yingpanguazai/ssd/ssd1/www/f.15386.cn/vendor/topthink/framework/src/think/Lang.php ( 7.35 KB )
/yingpanguazai/ssd/ssd1/www/f.15386.cn/vendor/topthink/framework/src/lang/zh-cn.php ( 13.70 KB )
/yingpanguazai/ssd/ssd1/www/f.15386.cn/vendor/topthink/framework/src/think/initializer/Error.php ( 3.31 KB )
/yingpanguazai/ssd/ssd1/www/f.15386.cn/vendor/topthink/framework/src/think/initializer/RegisterService.php ( 1.33 KB )
/yingpanguazai/ssd/ssd1/www/f.15386.cn/vendor/services.php ( 0.14 KB )
/yingpanguazai/ssd/ssd1/www/f.15386.cn/vendor/topthink/framework/src/think/service/PaginatorService.php ( 1.52 KB )
/yingpanguazai/ssd/ssd1/www/f.15386.cn/vendor/topthink/framework/src/think/service/ValidateService.php ( 0.99 KB )
/yingpanguazai/ssd/ssd1/www/f.15386.cn/vendor/topthink/framework/src/think/service/ModelService.php ( 2.04 KB )
/yingpanguazai/ssd/ssd1/www/f.15386.cn/vendor/topthink/think-trace/src/Service.php ( 0.77 KB )
/yingpanguazai/ssd/ssd1/www/f.15386.cn/vendor/topthink/framework/src/think/Middleware.php ( 6.72 KB )
/yingpanguazai/ssd/ssd1/www/f.15386.cn/vendor/topthink/framework/src/think/initializer/BootService.php ( 0.77 KB )
/yingpanguazai/ssd/ssd1/www/f.15386.cn/vendor/topthink/think-orm/src/Paginator.php ( 11.86 KB )
/yingpanguazai/ssd/ssd1/www/f.15386.cn/vendor/topthink/think-validate/src/Validate.php ( 63.20 KB )
/yingpanguazai/ssd/ssd1/www/f.15386.cn/vendor/topthink/think-orm/src/Model.php ( 23.55 KB )
/yingpanguazai/ssd/ssd1/www/f.15386.cn/vendor/topthink/think-orm/src/model/concern/Attribute.php ( 21.05 KB )
/yingpanguazai/ssd/ssd1/www/f.15386.cn/vendor/topthink/think-orm/src/model/concern/AutoWriteData.php ( 4.21 KB )
/yingpanguazai/ssd/ssd1/www/f.15386.cn/vendor/topthink/think-orm/src/model/concern/Conversion.php ( 6.44 KB )
/yingpanguazai/ssd/ssd1/www/f.15386.cn/vendor/topthink/think-orm/src/model/concern/DbConnect.php ( 5.16 KB )
/yingpanguazai/ssd/ssd1/www/f.15386.cn/vendor/topthink/think-orm/src/model/concern/ModelEvent.php ( 2.33 KB )
/yingpanguazai/ssd/ssd1/www/f.15386.cn/vendor/topthink/think-orm/src/model/concern/RelationShip.php ( 28.29 KB )
/yingpanguazai/ssd/ssd1/www/f.15386.cn/vendor/topthink/think-helper/src/contract/Arrayable.php ( 0.09 KB )
/yingpanguazai/ssd/ssd1/www/f.15386.cn/vendor/topthink/think-helper/src/contract/Jsonable.php ( 0.13 KB )
/yingpanguazai/ssd/ssd1/www/f.15386.cn/vendor/topthink/think-orm/src/model/contract/Modelable.php ( 0.09 KB )
/yingpanguazai/ssd/ssd1/www/f.15386.cn/vendor/topthink/framework/src/think/Db.php ( 2.88 KB )
/yingpanguazai/ssd/ssd1/www/f.15386.cn/vendor/topthink/think-orm/src/DbManager.php ( 8.52 KB )
/yingpanguazai/ssd/ssd1/www/f.15386.cn/vendor/topthink/framework/src/think/Log.php ( 6.28 KB )
/yingpanguazai/ssd/ssd1/www/f.15386.cn/vendor/topthink/framework/src/think/Manager.php ( 3.92 KB )
/yingpanguazai/ssd/ssd1/www/f.15386.cn/vendor/psr/log/src/LoggerTrait.php ( 2.69 KB )
/yingpanguazai/ssd/ssd1/www/f.15386.cn/vendor/psr/log/src/LoggerInterface.php ( 2.71 KB )
/yingpanguazai/ssd/ssd1/www/f.15386.cn/vendor/topthink/framework/src/think/Cache.php ( 4.92 KB )
/yingpanguazai/ssd/ssd1/www/f.15386.cn/vendor/psr/simple-cache/src/CacheInterface.php ( 4.71 KB )
/yingpanguazai/ssd/ssd1/www/f.15386.cn/vendor/topthink/think-helper/src/helper/Arr.php ( 16.63 KB )
/yingpanguazai/ssd/ssd1/www/f.15386.cn/vendor/topthink/framework/src/think/cache/driver/File.php ( 7.84 KB )
/yingpanguazai/ssd/ssd1/www/f.15386.cn/vendor/topthink/framework/src/think/cache/Driver.php ( 9.03 KB )
/yingpanguazai/ssd/ssd1/www/f.15386.cn/vendor/topthink/framework/src/think/contract/CacheHandlerInterface.php ( 1.99 KB )
/yingpanguazai/ssd/ssd1/www/f.15386.cn/app/Request.php ( 0.09 KB )
/yingpanguazai/ssd/ssd1/www/f.15386.cn/vendor/topthink/framework/src/think/Request.php ( 55.78 KB )
/yingpanguazai/ssd/ssd1/www/f.15386.cn/app/middleware.php ( 0.25 KB )
/yingpanguazai/ssd/ssd1/www/f.15386.cn/vendor/topthink/framework/src/think/Pipeline.php ( 2.61 KB )
/yingpanguazai/ssd/ssd1/www/f.15386.cn/vendor/topthink/think-trace/src/TraceDebug.php ( 3.40 KB )
/yingpanguazai/ssd/ssd1/www/f.15386.cn/vendor/topthink/framework/src/think/middleware/SessionInit.php ( 1.94 KB )
/yingpanguazai/ssd/ssd1/www/f.15386.cn/vendor/topthink/framework/src/think/Session.php ( 1.80 KB )
/yingpanguazai/ssd/ssd1/www/f.15386.cn/vendor/topthink/framework/src/think/session/driver/File.php ( 6.27 KB )
/yingpanguazai/ssd/ssd1/www/f.15386.cn/vendor/topthink/framework/src/think/contract/SessionHandlerInterface.php ( 0.87 KB )
/yingpanguazai/ssd/ssd1/www/f.15386.cn/vendor/topthink/framework/src/think/session/Store.php ( 7.12 KB )
/yingpanguazai/ssd/ssd1/www/f.15386.cn/vendor/topthink/framework/src/think/Route.php ( 23.73 KB )
/yingpanguazai/ssd/ssd1/www/f.15386.cn/vendor/topthink/framework/src/think/route/RuleName.php ( 5.75 KB )
/yingpanguazai/ssd/ssd1/www/f.15386.cn/vendor/topthink/framework/src/think/route/Domain.php ( 2.53 KB )
/yingpanguazai/ssd/ssd1/www/f.15386.cn/vendor/topthink/framework/src/think/route/RuleGroup.php ( 22.43 KB )
/yingpanguazai/ssd/ssd1/www/f.15386.cn/vendor/topthink/framework/src/think/route/Rule.php ( 26.95 KB )
/yingpanguazai/ssd/ssd1/www/f.15386.cn/vendor/topthink/framework/src/think/route/RuleItem.php ( 9.78 KB )
/yingpanguazai/ssd/ssd1/www/f.15386.cn/route/app.php ( 1.72 KB )
/yingpanguazai/ssd/ssd1/www/f.15386.cn/vendor/topthink/framework/src/think/facade/Route.php ( 4.70 KB )
/yingpanguazai/ssd/ssd1/www/f.15386.cn/vendor/topthink/framework/src/think/route/dispatch/Controller.php ( 4.74 KB )
/yingpanguazai/ssd/ssd1/www/f.15386.cn/vendor/topthink/framework/src/think/route/Dispatch.php ( 10.44 KB )
/yingpanguazai/ssd/ssd1/www/f.15386.cn/app/controller/Index.php ( 4.81 KB )
/yingpanguazai/ssd/ssd1/www/f.15386.cn/app/BaseController.php ( 2.05 KB )
/yingpanguazai/ssd/ssd1/www/f.15386.cn/vendor/topthink/think-orm/src/facade/Db.php ( 0.93 KB )
/yingpanguazai/ssd/ssd1/www/f.15386.cn/vendor/topthink/think-orm/src/db/connector/Mysql.php ( 5.44 KB )
/yingpanguazai/ssd/ssd1/www/f.15386.cn/vendor/topthink/think-orm/src/db/PDOConnection.php ( 52.47 KB )
/yingpanguazai/ssd/ssd1/www/f.15386.cn/vendor/topthink/think-orm/src/db/Connection.php ( 8.39 KB )
/yingpanguazai/ssd/ssd1/www/f.15386.cn/vendor/topthink/think-orm/src/db/ConnectionInterface.php ( 4.57 KB )
/yingpanguazai/ssd/ssd1/www/f.15386.cn/vendor/topthink/think-orm/src/db/builder/Mysql.php ( 16.58 KB )
/yingpanguazai/ssd/ssd1/www/f.15386.cn/vendor/topthink/think-orm/src/db/Builder.php ( 24.06 KB )
/yingpanguazai/ssd/ssd1/www/f.15386.cn/vendor/topthink/think-orm/src/db/BaseBuilder.php ( 27.50 KB )
/yingpanguazai/ssd/ssd1/www/f.15386.cn/vendor/topthink/think-orm/src/db/Query.php ( 15.71 KB )
/yingpanguazai/ssd/ssd1/www/f.15386.cn/vendor/topthink/think-orm/src/db/BaseQuery.php ( 45.13 KB )
/yingpanguazai/ssd/ssd1/www/f.15386.cn/vendor/topthink/think-orm/src/db/concern/TimeFieldQuery.php ( 7.43 KB )
/yingpanguazai/ssd/ssd1/www/f.15386.cn/vendor/topthink/think-orm/src/db/concern/AggregateQuery.php ( 3.26 KB )
/yingpanguazai/ssd/ssd1/www/f.15386.cn/vendor/topthink/think-orm/src/db/concern/ModelRelationQuery.php ( 20.07 KB )
/yingpanguazai/ssd/ssd1/www/f.15386.cn/vendor/topthink/think-orm/src/db/concern/ParamsBind.php ( 3.66 KB )
/yingpanguazai/ssd/ssd1/www/f.15386.cn/vendor/topthink/think-orm/src/db/concern/ResultOperation.php ( 7.01 KB )
/yingpanguazai/ssd/ssd1/www/f.15386.cn/vendor/topthink/think-orm/src/db/concern/WhereQuery.php ( 19.37 KB )
/yingpanguazai/ssd/ssd1/www/f.15386.cn/vendor/topthink/think-orm/src/db/concern/JoinAndViewQuery.php ( 7.11 KB )
/yingpanguazai/ssd/ssd1/www/f.15386.cn/vendor/topthink/think-orm/src/db/concern/TableFieldInfo.php ( 2.63 KB )
/yingpanguazai/ssd/ssd1/www/f.15386.cn/vendor/topthink/think-orm/src/db/concern/Transaction.php ( 2.77 KB )
/yingpanguazai/ssd/ssd1/www/f.15386.cn/vendor/topthink/framework/src/think/log/driver/File.php ( 5.96 KB )
/yingpanguazai/ssd/ssd1/www/f.15386.cn/vendor/topthink/framework/src/think/contract/LogHandlerInterface.php ( 0.86 KB )
/yingpanguazai/ssd/ssd1/www/f.15386.cn/vendor/topthink/framework/src/think/log/Channel.php ( 3.89 KB )
/yingpanguazai/ssd/ssd1/www/f.15386.cn/vendor/topthink/framework/src/think/event/LogRecord.php ( 1.02 KB )
/yingpanguazai/ssd/ssd1/www/f.15386.cn/vendor/topthink/think-helper/src/Collection.php ( 16.47 KB )
/yingpanguazai/ssd/ssd1/www/f.15386.cn/vendor/topthink/framework/src/think/facade/View.php ( 1.70 KB )
/yingpanguazai/ssd/ssd1/www/f.15386.cn/vendor/topthink/framework/src/think/View.php ( 4.39 KB )
/yingpanguazai/ssd/ssd1/www/f.15386.cn/vendor/topthink/framework/src/think/Response.php ( 8.81 KB )
/yingpanguazai/ssd/ssd1/www/f.15386.cn/vendor/topthink/framework/src/think/response/View.php ( 3.29 KB )
/yingpanguazai/ssd/ssd1/www/f.15386.cn/vendor/topthink/framework/src/think/Cookie.php ( 6.06 KB )
/yingpanguazai/ssd/ssd1/www/f.15386.cn/vendor/topthink/think-view/src/Think.php ( 8.38 KB )
/yingpanguazai/ssd/ssd1/www/f.15386.cn/vendor/topthink/framework/src/think/contract/TemplateHandlerInterface.php ( 1.60 KB )
/yingpanguazai/ssd/ssd1/www/f.15386.cn/vendor/topthink/think-template/src/Template.php ( 46.61 KB )
/yingpanguazai/ssd/ssd1/www/f.15386.cn/vendor/topthink/think-template/src/template/driver/File.php ( 2.41 KB )
/yingpanguazai/ssd/ssd1/www/f.15386.cn/vendor/topthink/think-template/src/template/contract/DriverInterface.php ( 0.86 KB )
/yingpanguazai/ssd/ssd1/www/f.15386.cn/runtime/temp/884b124e7eb77b19be33fbfc051ff491.php ( 12.06 KB )
/yingpanguazai/ssd/ssd1/www/f.15386.cn/vendor/topthink/think-trace/src/Html.php ( 4.42 KB )
CONNECT:[ UseTime:0.000399s ] mysql:host=127.0.0.1;port=3306;dbname=f_15386;charset=utf8mb4
SHOW FULL COLUMNS FROM `fenlei` [ RunTime:0.000754s ]
SELECT * FROM `fenlei` WHERE `fid` = 0 [ RunTime:0.000277s ]
SELECT * FROM `fenlei` WHERE `fid` = 63 [ RunTime:0.000290s ]
SHOW FULL COLUMNS FROM `set` [ RunTime:0.000497s ]
SELECT * FROM `set` [ RunTime:0.000194s ]
SHOW FULL COLUMNS FROM `article` [ RunTime:0.000573s ]
SELECT * FROM `article` WHERE `id` = 461091 LIMIT 1 [ RunTime:0.000360s ]
UPDATE `article` SET `lasttime` = 1775258624 WHERE `id` = 461091 [ RunTime:0.013824s ]
SELECT * FROM `fenlei` WHERE `id` = 66 LIMIT 1 [ RunTime:0.003352s ]
SELECT * FROM `article` WHERE `id` < 461091 ORDER BY `id` DESC LIMIT 1 [ RunTime:0.000558s ]
SELECT * FROM `article` WHERE `id` > 461091 ORDER BY `id` ASC LIMIT 1 [ RunTime:0.002043s ]
SELECT * FROM `article` WHERE `id` < 461091 ORDER BY `id` DESC LIMIT 10 [ RunTime:0.000809s ]
SELECT * FROM `article` WHERE `id` < 461091 ORDER BY `id` DESC LIMIT 10,10 [ RunTime:0.000783s ]
SELECT * FROM `article` WHERE `id` < 461091 ORDER BY `id` DESC LIMIT 20,10 [ RunTime:0.001633s ]
0.116506s