应届生服务
应届生面试
应届生招聘
笔试招聘真题
当前位置:
首页
>
笔试招聘真题
>【试卷】2026教资笔试冲刺密卷3套卷(中小幼)(pdf可打印)
【试卷】2026教资笔试冲刺密卷3套卷(中小幼)(pdf可打印)
2026-04-02 02:38:21
【试卷】2026教资笔试冲刺密卷3套卷(中小幼)(pdf可打印)
『26教资笔试』资料汇总(点击获取)
卢姨必刷题
易错100题
历年真题
学霸笔记
西米一轮笔记
手写笔记
笔试备考群
主观题汇总
黄金6套卷
高清答题卡
COCO笔记
卢姨合集
答题模板
押题卷题海
科三资料
10年真题汇编
上岸熊科三笔记
蒙题技巧
教学设计模板
材料分析专项训练
主观题资料包
五页纸
十页纸
文化素养
作文
思维导图
三色笔记
点击获取更多笔试资料
2026教资考试资料合集
资源介绍
2026教资考试资料
(
冲刺密卷3套卷
)
电子版PDF文档,可下载打印
网盘下载链接详见页面底部
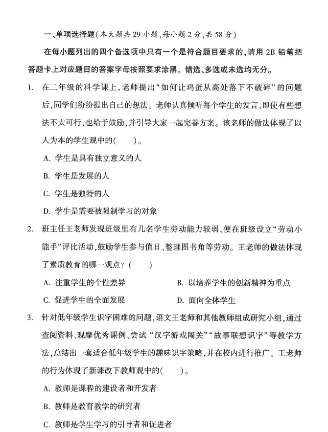
▼资源展示▼
版面所限,此
处仅展
示部分内容
更多内容请自行下载观看
获取方式
第一步:点击下方卡片关注本公众号
第二步:
点击文末“点赞+在看”
第三步:
公众号后台私信
回复
关键词:
“
试卷
“
即可下载
本文来自网友投稿或网络内容,如有侵犯您的权益请联系我们删除,联系邮箱:wyl860211@qq.com 。
应届生、基层项目人员、退役军人——2026年事业单位定向招聘全解析
26考研笔试真题答案完整下载!2026研究生考试《数学一,数学二,数学三,英语一,英语二,政治》真题+答案解析
最新文章
应届生、基层项目人员、退役军人——2026年事业单位定向招聘全解析
空乘招聘 | 乌鲁木齐航空乘务员最新招聘【在校生可报】#空姐#乘务员#空乘#求职#空乘面试#大学生就业
【宜得利家居】2026校园招聘进行中!
校园招聘|华为数字能源智能电动产品部2026届应届生招聘
中国水务2026届校园招聘
【应届生】重庆市药品监督管理局招聘公告,硕士起,招6人
国家电网2026年招聘公告(应届生岗)
中国烟草2026应届生招聘公告,招录1010人!1月22日报名!
想对面试被挂的应届生说几句真心话
【北京事业编】北京上半年事业编笔试考情,笔试真题免费领取
热门文章
2025税蓝笔试刷题二期纸质版!包含最新真题
【应届生护理】杭州市妇产科医院(杭州市妇幼保健院)、杭州市老年病医院(杭州市第一人民医院城北院区)等医院护理工作人员公告
1月24日笔试|昆明高新技术产业开发区管委会2026年招聘聘用制行政辅助岗人员|2025昆明高新区管委会行测申论往年试卷历年卷答案
中国航空工业集团电机2026届校园招聘
【应届生内科医师】北京市肛肠医院(北京市二龙路医院)、开滦医疗健康集团(开滦总医院)等医院内科医师工作人员公告
【寒假暖心行动招聘信息】华为数据通信产品线2026届应届生招聘
【招聘推荐】深圳瑞波光电子26届校园招聘
【喀什机场】2026年华夏航空维修公司招聘工作人员!应届生、大专学历可报!含管理培训生、机务类、工程技术类等!网上报名!快转发!
通州招聘丨玉桥 沃野凡星 直聘:AI动漫制作专员(五险+应届生),找工作快来投递.......
校招 | 中科光电2026届春季校园招聘
随机文章
10个月宝宝每天需要喝多少奶粉?
校招 | 广东水电三局2026年度校园招聘
【乌克兰语招聘】26年1月22日 高薪岗!TCL 产品经营管培生 3W 起,本科可投还招!
省属大数据国企招34人!应届生可报!
宇瞳光学2026校园招聘:一起“瞳”创未来!
【桂林】兴安县湘漓镇中心卫生院2026应届生专属招聘机会来啦!基层医疗舞台等你绽放
国企 | 一汽解放2026校园招聘持续进行中
【招聘信息】| 2026届华为应届生销售类岗位招聘
海信集团华中大区2026届校园招聘简章
【校园招聘】包头有岗,大专可报!东方日升2026校园招聘
湖北省天风证券股份有限公司2026年校园招聘信息
基本
文件
流程
错误
SQL
调试
请求信息 : 2026-04-04 13:14:37 HTTP/2.0 GET : https://f.15386.cn/a/459355.html
运行时间 : 0.081003s [ 吞吐率:12.35req/s ] 内存消耗:4,373.09kb 文件加载:140
缓存信息 : 0 reads,0 writes
会话信息 : SESSION_ID=994b9ef4c3f8060f9c9d8f59c7d73167
/yingpanguazai/ssd/ssd1/www/f.15386.cn/public/index.php ( 0.79 KB )
/yingpanguazai/ssd/ssd1/www/f.15386.cn/vendor/autoload.php ( 0.17 KB )
/yingpanguazai/ssd/ssd1/www/f.15386.cn/vendor/composer/autoload_real.php ( 2.49 KB )
/yingpanguazai/ssd/ssd1/www/f.15386.cn/vendor/composer/platform_check.php ( 0.90 KB )
/yingpanguazai/ssd/ssd1/www/f.15386.cn/vendor/composer/ClassLoader.php ( 14.03 KB )
/yingpanguazai/ssd/ssd1/www/f.15386.cn/vendor/composer/autoload_static.php ( 4.90 KB )
/yingpanguazai/ssd/ssd1/www/f.15386.cn/vendor/topthink/think-helper/src/helper.php ( 8.34 KB )
/yingpanguazai/ssd/ssd1/www/f.15386.cn/vendor/topthink/think-validate/src/helper.php ( 2.19 KB )
/yingpanguazai/ssd/ssd1/www/f.15386.cn/vendor/topthink/think-orm/src/helper.php ( 1.47 KB )
/yingpanguazai/ssd/ssd1/www/f.15386.cn/vendor/topthink/think-orm/stubs/load_stubs.php ( 0.16 KB )
/yingpanguazai/ssd/ssd1/www/f.15386.cn/vendor/topthink/framework/src/think/Exception.php ( 1.69 KB )
/yingpanguazai/ssd/ssd1/www/f.15386.cn/vendor/topthink/think-container/src/Facade.php ( 2.71 KB )
/yingpanguazai/ssd/ssd1/www/f.15386.cn/vendor/symfony/deprecation-contracts/function.php ( 0.99 KB )
/yingpanguazai/ssd/ssd1/www/f.15386.cn/vendor/symfony/polyfill-mbstring/bootstrap.php ( 8.26 KB )
/yingpanguazai/ssd/ssd1/www/f.15386.cn/vendor/symfony/polyfill-mbstring/bootstrap80.php ( 9.78 KB )
/yingpanguazai/ssd/ssd1/www/f.15386.cn/vendor/symfony/var-dumper/Resources/functions/dump.php ( 1.49 KB )
/yingpanguazai/ssd/ssd1/www/f.15386.cn/vendor/topthink/think-dumper/src/helper.php ( 0.18 KB )
/yingpanguazai/ssd/ssd1/www/f.15386.cn/vendor/symfony/var-dumper/VarDumper.php ( 4.30 KB )
/yingpanguazai/ssd/ssd1/www/f.15386.cn/vendor/topthink/framework/src/think/App.php ( 15.30 KB )
/yingpanguazai/ssd/ssd1/www/f.15386.cn/vendor/topthink/think-container/src/Container.php ( 15.76 KB )
/yingpanguazai/ssd/ssd1/www/f.15386.cn/vendor/psr/container/src/ContainerInterface.php ( 1.02 KB )
/yingpanguazai/ssd/ssd1/www/f.15386.cn/app/provider.php ( 0.19 KB )
/yingpanguazai/ssd/ssd1/www/f.15386.cn/vendor/topthink/framework/src/think/Http.php ( 6.04 KB )
/yingpanguazai/ssd/ssd1/www/f.15386.cn/vendor/topthink/think-helper/src/helper/Str.php ( 7.29 KB )
/yingpanguazai/ssd/ssd1/www/f.15386.cn/vendor/topthink/framework/src/think/Env.php ( 4.68 KB )
/yingpanguazai/ssd/ssd1/www/f.15386.cn/app/common.php ( 0.03 KB )
/yingpanguazai/ssd/ssd1/www/f.15386.cn/vendor/topthink/framework/src/helper.php ( 18.78 KB )
/yingpanguazai/ssd/ssd1/www/f.15386.cn/vendor/topthink/framework/src/think/Config.php ( 5.54 KB )
/yingpanguazai/ssd/ssd1/www/f.15386.cn/config/app.php ( 0.95 KB )
/yingpanguazai/ssd/ssd1/www/f.15386.cn/config/cache.php ( 0.78 KB )
/yingpanguazai/ssd/ssd1/www/f.15386.cn/config/console.php ( 0.23 KB )
/yingpanguazai/ssd/ssd1/www/f.15386.cn/config/cookie.php ( 0.56 KB )
/yingpanguazai/ssd/ssd1/www/f.15386.cn/config/database.php ( 2.48 KB )
/yingpanguazai/ssd/ssd1/www/f.15386.cn/vendor/topthink/framework/src/think/facade/Env.php ( 1.67 KB )
/yingpanguazai/ssd/ssd1/www/f.15386.cn/config/filesystem.php ( 0.61 KB )
/yingpanguazai/ssd/ssd1/www/f.15386.cn/config/lang.php ( 0.91 KB )
/yingpanguazai/ssd/ssd1/www/f.15386.cn/config/log.php ( 1.35 KB )
/yingpanguazai/ssd/ssd1/www/f.15386.cn/config/middleware.php ( 0.19 KB )
/yingpanguazai/ssd/ssd1/www/f.15386.cn/config/route.php ( 1.89 KB )
/yingpanguazai/ssd/ssd1/www/f.15386.cn/config/session.php ( 0.57 KB )
/yingpanguazai/ssd/ssd1/www/f.15386.cn/config/trace.php ( 0.34 KB )
/yingpanguazai/ssd/ssd1/www/f.15386.cn/config/view.php ( 0.82 KB )
/yingpanguazai/ssd/ssd1/www/f.15386.cn/app/event.php ( 0.25 KB )
/yingpanguazai/ssd/ssd1/www/f.15386.cn/vendor/topthink/framework/src/think/Event.php ( 7.67 KB )
/yingpanguazai/ssd/ssd1/www/f.15386.cn/app/service.php ( 0.13 KB )
/yingpanguazai/ssd/ssd1/www/f.15386.cn/app/AppService.php ( 0.26 KB )
/yingpanguazai/ssd/ssd1/www/f.15386.cn/vendor/topthink/framework/src/think/Service.php ( 1.64 KB )
/yingpanguazai/ssd/ssd1/www/f.15386.cn/vendor/topthink/framework/src/think/Lang.php ( 7.35 KB )
/yingpanguazai/ssd/ssd1/www/f.15386.cn/vendor/topthink/framework/src/lang/zh-cn.php ( 13.70 KB )
/yingpanguazai/ssd/ssd1/www/f.15386.cn/vendor/topthink/framework/src/think/initializer/Error.php ( 3.31 KB )
/yingpanguazai/ssd/ssd1/www/f.15386.cn/vendor/topthink/framework/src/think/initializer/RegisterService.php ( 1.33 KB )
/yingpanguazai/ssd/ssd1/www/f.15386.cn/vendor/services.php ( 0.14 KB )
/yingpanguazai/ssd/ssd1/www/f.15386.cn/vendor/topthink/framework/src/think/service/PaginatorService.php ( 1.52 KB )
/yingpanguazai/ssd/ssd1/www/f.15386.cn/vendor/topthink/framework/src/think/service/ValidateService.php ( 0.99 KB )
/yingpanguazai/ssd/ssd1/www/f.15386.cn/vendor/topthink/framework/src/think/service/ModelService.php ( 2.04 KB )
/yingpanguazai/ssd/ssd1/www/f.15386.cn/vendor/topthink/think-trace/src/Service.php ( 0.77 KB )
/yingpanguazai/ssd/ssd1/www/f.15386.cn/vendor/topthink/framework/src/think/Middleware.php ( 6.72 KB )
/yingpanguazai/ssd/ssd1/www/f.15386.cn/vendor/topthink/framework/src/think/initializer/BootService.php ( 0.77 KB )
/yingpanguazai/ssd/ssd1/www/f.15386.cn/vendor/topthink/think-orm/src/Paginator.php ( 11.86 KB )
/yingpanguazai/ssd/ssd1/www/f.15386.cn/vendor/topthink/think-validate/src/Validate.php ( 63.20 KB )
/yingpanguazai/ssd/ssd1/www/f.15386.cn/vendor/topthink/think-orm/src/Model.php ( 23.55 KB )
/yingpanguazai/ssd/ssd1/www/f.15386.cn/vendor/topthink/think-orm/src/model/concern/Attribute.php ( 21.05 KB )
/yingpanguazai/ssd/ssd1/www/f.15386.cn/vendor/topthink/think-orm/src/model/concern/AutoWriteData.php ( 4.21 KB )
/yingpanguazai/ssd/ssd1/www/f.15386.cn/vendor/topthink/think-orm/src/model/concern/Conversion.php ( 6.44 KB )
/yingpanguazai/ssd/ssd1/www/f.15386.cn/vendor/topthink/think-orm/src/model/concern/DbConnect.php ( 5.16 KB )
/yingpanguazai/ssd/ssd1/www/f.15386.cn/vendor/topthink/think-orm/src/model/concern/ModelEvent.php ( 2.33 KB )
/yingpanguazai/ssd/ssd1/www/f.15386.cn/vendor/topthink/think-orm/src/model/concern/RelationShip.php ( 28.29 KB )
/yingpanguazai/ssd/ssd1/www/f.15386.cn/vendor/topthink/think-helper/src/contract/Arrayable.php ( 0.09 KB )
/yingpanguazai/ssd/ssd1/www/f.15386.cn/vendor/topthink/think-helper/src/contract/Jsonable.php ( 0.13 KB )
/yingpanguazai/ssd/ssd1/www/f.15386.cn/vendor/topthink/think-orm/src/model/contract/Modelable.php ( 0.09 KB )
/yingpanguazai/ssd/ssd1/www/f.15386.cn/vendor/topthink/framework/src/think/Db.php ( 2.88 KB )
/yingpanguazai/ssd/ssd1/www/f.15386.cn/vendor/topthink/think-orm/src/DbManager.php ( 8.52 KB )
/yingpanguazai/ssd/ssd1/www/f.15386.cn/vendor/topthink/framework/src/think/Log.php ( 6.28 KB )
/yingpanguazai/ssd/ssd1/www/f.15386.cn/vendor/topthink/framework/src/think/Manager.php ( 3.92 KB )
/yingpanguazai/ssd/ssd1/www/f.15386.cn/vendor/psr/log/src/LoggerTrait.php ( 2.69 KB )
/yingpanguazai/ssd/ssd1/www/f.15386.cn/vendor/psr/log/src/LoggerInterface.php ( 2.71 KB )
/yingpanguazai/ssd/ssd1/www/f.15386.cn/vendor/topthink/framework/src/think/Cache.php ( 4.92 KB )
/yingpanguazai/ssd/ssd1/www/f.15386.cn/vendor/psr/simple-cache/src/CacheInterface.php ( 4.71 KB )
/yingpanguazai/ssd/ssd1/www/f.15386.cn/vendor/topthink/think-helper/src/helper/Arr.php ( 16.63 KB )
/yingpanguazai/ssd/ssd1/www/f.15386.cn/vendor/topthink/framework/src/think/cache/driver/File.php ( 7.84 KB )
/yingpanguazai/ssd/ssd1/www/f.15386.cn/vendor/topthink/framework/src/think/cache/Driver.php ( 9.03 KB )
/yingpanguazai/ssd/ssd1/www/f.15386.cn/vendor/topthink/framework/src/think/contract/CacheHandlerInterface.php ( 1.99 KB )
/yingpanguazai/ssd/ssd1/www/f.15386.cn/app/Request.php ( 0.09 KB )
/yingpanguazai/ssd/ssd1/www/f.15386.cn/vendor/topthink/framework/src/think/Request.php ( 55.78 KB )
/yingpanguazai/ssd/ssd1/www/f.15386.cn/app/middleware.php ( 0.25 KB )
/yingpanguazai/ssd/ssd1/www/f.15386.cn/vendor/topthink/framework/src/think/Pipeline.php ( 2.61 KB )
/yingpanguazai/ssd/ssd1/www/f.15386.cn/vendor/topthink/think-trace/src/TraceDebug.php ( 3.40 KB )
/yingpanguazai/ssd/ssd1/www/f.15386.cn/vendor/topthink/framework/src/think/middleware/SessionInit.php ( 1.94 KB )
/yingpanguazai/ssd/ssd1/www/f.15386.cn/vendor/topthink/framework/src/think/Session.php ( 1.80 KB )
/yingpanguazai/ssd/ssd1/www/f.15386.cn/vendor/topthink/framework/src/think/session/driver/File.php ( 6.27 KB )
/yingpanguazai/ssd/ssd1/www/f.15386.cn/vendor/topthink/framework/src/think/contract/SessionHandlerInterface.php ( 0.87 KB )
/yingpanguazai/ssd/ssd1/www/f.15386.cn/vendor/topthink/framework/src/think/session/Store.php ( 7.12 KB )
/yingpanguazai/ssd/ssd1/www/f.15386.cn/vendor/topthink/framework/src/think/Route.php ( 23.73 KB )
/yingpanguazai/ssd/ssd1/www/f.15386.cn/vendor/topthink/framework/src/think/route/RuleName.php ( 5.75 KB )
/yingpanguazai/ssd/ssd1/www/f.15386.cn/vendor/topthink/framework/src/think/route/Domain.php ( 2.53 KB )
/yingpanguazai/ssd/ssd1/www/f.15386.cn/vendor/topthink/framework/src/think/route/RuleGroup.php ( 22.43 KB )
/yingpanguazai/ssd/ssd1/www/f.15386.cn/vendor/topthink/framework/src/think/route/Rule.php ( 26.95 KB )
/yingpanguazai/ssd/ssd1/www/f.15386.cn/vendor/topthink/framework/src/think/route/RuleItem.php ( 9.78 KB )
/yingpanguazai/ssd/ssd1/www/f.15386.cn/route/app.php ( 1.72 KB )
/yingpanguazai/ssd/ssd1/www/f.15386.cn/vendor/topthink/framework/src/think/facade/Route.php ( 4.70 KB )
/yingpanguazai/ssd/ssd1/www/f.15386.cn/vendor/topthink/framework/src/think/route/dispatch/Controller.php ( 4.74 KB )
/yingpanguazai/ssd/ssd1/www/f.15386.cn/vendor/topthink/framework/src/think/route/Dispatch.php ( 10.44 KB )
/yingpanguazai/ssd/ssd1/www/f.15386.cn/app/controller/Index.php ( 4.81 KB )
/yingpanguazai/ssd/ssd1/www/f.15386.cn/app/BaseController.php ( 2.05 KB )
/yingpanguazai/ssd/ssd1/www/f.15386.cn/vendor/topthink/think-orm/src/facade/Db.php ( 0.93 KB )
/yingpanguazai/ssd/ssd1/www/f.15386.cn/vendor/topthink/think-orm/src/db/connector/Mysql.php ( 5.44 KB )
/yingpanguazai/ssd/ssd1/www/f.15386.cn/vendor/topthink/think-orm/src/db/PDOConnection.php ( 52.47 KB )
/yingpanguazai/ssd/ssd1/www/f.15386.cn/vendor/topthink/think-orm/src/db/Connection.php ( 8.39 KB )
/yingpanguazai/ssd/ssd1/www/f.15386.cn/vendor/topthink/think-orm/src/db/ConnectionInterface.php ( 4.57 KB )
/yingpanguazai/ssd/ssd1/www/f.15386.cn/vendor/topthink/think-orm/src/db/builder/Mysql.php ( 16.58 KB )
/yingpanguazai/ssd/ssd1/www/f.15386.cn/vendor/topthink/think-orm/src/db/Builder.php ( 24.06 KB )
/yingpanguazai/ssd/ssd1/www/f.15386.cn/vendor/topthink/think-orm/src/db/BaseBuilder.php ( 27.50 KB )
/yingpanguazai/ssd/ssd1/www/f.15386.cn/vendor/topthink/think-orm/src/db/Query.php ( 15.71 KB )
/yingpanguazai/ssd/ssd1/www/f.15386.cn/vendor/topthink/think-orm/src/db/BaseQuery.php ( 45.13 KB )
/yingpanguazai/ssd/ssd1/www/f.15386.cn/vendor/topthink/think-orm/src/db/concern/TimeFieldQuery.php ( 7.43 KB )
/yingpanguazai/ssd/ssd1/www/f.15386.cn/vendor/topthink/think-orm/src/db/concern/AggregateQuery.php ( 3.26 KB )
/yingpanguazai/ssd/ssd1/www/f.15386.cn/vendor/topthink/think-orm/src/db/concern/ModelRelationQuery.php ( 20.07 KB )
/yingpanguazai/ssd/ssd1/www/f.15386.cn/vendor/topthink/think-orm/src/db/concern/ParamsBind.php ( 3.66 KB )
/yingpanguazai/ssd/ssd1/www/f.15386.cn/vendor/topthink/think-orm/src/db/concern/ResultOperation.php ( 7.01 KB )
/yingpanguazai/ssd/ssd1/www/f.15386.cn/vendor/topthink/think-orm/src/db/concern/WhereQuery.php ( 19.37 KB )
/yingpanguazai/ssd/ssd1/www/f.15386.cn/vendor/topthink/think-orm/src/db/concern/JoinAndViewQuery.php ( 7.11 KB )
/yingpanguazai/ssd/ssd1/www/f.15386.cn/vendor/topthink/think-orm/src/db/concern/TableFieldInfo.php ( 2.63 KB )
/yingpanguazai/ssd/ssd1/www/f.15386.cn/vendor/topthink/think-orm/src/db/concern/Transaction.php ( 2.77 KB )
/yingpanguazai/ssd/ssd1/www/f.15386.cn/vendor/topthink/framework/src/think/log/driver/File.php ( 5.96 KB )
/yingpanguazai/ssd/ssd1/www/f.15386.cn/vendor/topthink/framework/src/think/contract/LogHandlerInterface.php ( 0.86 KB )
/yingpanguazai/ssd/ssd1/www/f.15386.cn/vendor/topthink/framework/src/think/log/Channel.php ( 3.89 KB )
/yingpanguazai/ssd/ssd1/www/f.15386.cn/vendor/topthink/framework/src/think/event/LogRecord.php ( 1.02 KB )
/yingpanguazai/ssd/ssd1/www/f.15386.cn/vendor/topthink/think-helper/src/Collection.php ( 16.47 KB )
/yingpanguazai/ssd/ssd1/www/f.15386.cn/vendor/topthink/framework/src/think/facade/View.php ( 1.70 KB )
/yingpanguazai/ssd/ssd1/www/f.15386.cn/vendor/topthink/framework/src/think/View.php ( 4.39 KB )
/yingpanguazai/ssd/ssd1/www/f.15386.cn/vendor/topthink/framework/src/think/Response.php ( 8.81 KB )
/yingpanguazai/ssd/ssd1/www/f.15386.cn/vendor/topthink/framework/src/think/response/View.php ( 3.29 KB )
/yingpanguazai/ssd/ssd1/www/f.15386.cn/vendor/topthink/framework/src/think/Cookie.php ( 6.06 KB )
/yingpanguazai/ssd/ssd1/www/f.15386.cn/vendor/topthink/think-view/src/Think.php ( 8.38 KB )
/yingpanguazai/ssd/ssd1/www/f.15386.cn/vendor/topthink/framework/src/think/contract/TemplateHandlerInterface.php ( 1.60 KB )
/yingpanguazai/ssd/ssd1/www/f.15386.cn/vendor/topthink/think-template/src/Template.php ( 46.61 KB )
/yingpanguazai/ssd/ssd1/www/f.15386.cn/vendor/topthink/think-template/src/template/driver/File.php ( 2.41 KB )
/yingpanguazai/ssd/ssd1/www/f.15386.cn/vendor/topthink/think-template/src/template/contract/DriverInterface.php ( 0.86 KB )
/yingpanguazai/ssd/ssd1/www/f.15386.cn/runtime/temp/884b124e7eb77b19be33fbfc051ff491.php ( 12.06 KB )
/yingpanguazai/ssd/ssd1/www/f.15386.cn/vendor/topthink/think-trace/src/Html.php ( 4.42 KB )
CONNECT:[ UseTime:0.000617s ] mysql:host=127.0.0.1;port=3306;dbname=f_15386;charset=utf8mb4
SHOW FULL COLUMNS FROM `fenlei` [ RunTime:0.000790s ]
SELECT * FROM `fenlei` WHERE `fid` = 0 [ RunTime:0.000359s ]
SELECT * FROM `fenlei` WHERE `fid` = 63 [ RunTime:0.000310s ]
SHOW FULL COLUMNS FROM `set` [ RunTime:0.000498s ]
SELECT * FROM `set` [ RunTime:0.000190s ]
SHOW FULL COLUMNS FROM `article` [ RunTime:0.000644s ]
SELECT * FROM `article` WHERE `id` = 459355 LIMIT 1 [ RunTime:0.000532s ]
UPDATE `article` SET `lasttime` = 1775279677 WHERE `id` = 459355 [ RunTime:0.000925s ]
SELECT * FROM `fenlei` WHERE `id` = 66 LIMIT 1 [ RunTime:0.000221s ]
SELECT * FROM `article` WHERE `id` < 459355 ORDER BY `id` DESC LIMIT 1 [ RunTime:0.000395s ]
SELECT * FROM `article` WHERE `id` > 459355 ORDER BY `id` ASC LIMIT 1 [ RunTime:0.000373s ]
SELECT * FROM `article` WHERE `id` < 459355 ORDER BY `id` DESC LIMIT 10 [ RunTime:0.001374s ]
SELECT * FROM `article` WHERE `id` < 459355 ORDER BY `id` DESC LIMIT 10,10 [ RunTime:0.001773s ]
SELECT * FROM `article` WHERE `id` < 459355 ORDER BY `id` DESC LIMIT 20,10 [ RunTime:0.000916s ]
0.082662s