今日,华为中国在官微发布了《华为公司2020届应届生招聘公告》,公布了华为公司对应届生的招聘岗位需求,以及应届生应聘时的注意事项与应聘流程。想要去华为工作的小伙伴可以了解一下。

首先华为面对应届生的招聘岗位分为8类,分别是研发类、销售类、服务类、供应链类、财经类、法务类、人力资源类、业务支撑类。
应届生的范围为2020年1月1日-2020年12月31日期间于国内高校毕业的应届生,以及2019年1月1日-2020年12月31日期间于海外高校毕业的留学生。
工作地点限定为深圳、北京、上海、杭州、南京、武汉、西安、成都、东莞(松山湖)等城市。
具体的面试流程如下:
1、请在华为招聘官网(career.huawei.com)注册简历并投递职位。简历通过筛选的同学将于招聘会前收到面试邀约;
2、面试考核包括专业面试、综合面试及综合测评,部分研发岗位增设上机考试环节,非研发岗位增设集体面试环节,部分非研发类岗位增设语言测评环节。面试考核会在一天内完成;
3、参加面试的同学将在招聘会后收到面试结果通知,随后通过录用审批的同学将收到offer,并和公司履行签约手续。

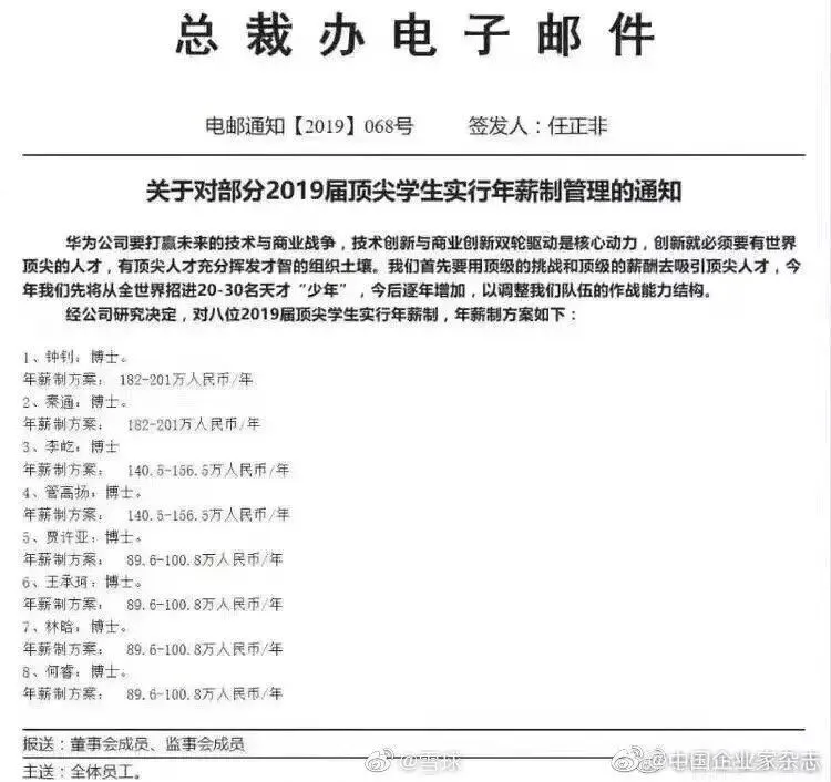
而对于高材生,华为一向都是非常重视的。据@雪球、@中国家企业家杂志晒出的截图看,华为总裁办签发的最新电子邮件显示,华为对部分2019届顶尖学生实行年薪制管理,年薪为100万~200万元不等。
从邮件中罗列的细节看,一共有8位博士,其中最高年薪上限是201万,最低的也超过了100万。

邮件表示,华为要用顶级的挑战和薪酬去吸引顶尖人才,今年将从全世界招进20-30名天才“少年”,今后逐渐增加,调整队伍作战能力结构。
早在今年2月份,华为就有邮件显示,任正非对人才流失的问题非常关注。任正非当时在邮件中表示,人才土壤肥力的持续流失,怎能沉淀出战略领先的基础?

有没有小伙伴准备去华为应聘啦?

近期文章精选:
没钱上学?借贷被骗?解决办法一次说清“国家助学贷款”了解一下
▼
商务合作 kejimeixue@163.com
