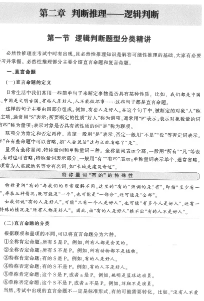
中国农业银行云南省分行2026年校园招聘笔试往年试卷2026云南农行春招招聘笔试职业能力测试英语性格测试行测金融经济历年真题高频考点合集中国农业银行云南省分行2026年校园招聘笔试往年试卷2026云南农行春招招聘笔试职业能力测试英语性格测试行测金融经济历年真题高频考点合集




需要中国农业银行云南省分行
2026年度校园招聘笔试
辅导资料及往年真题卷,
请添加微信!
















































































已超过90个备考小伙伴正添加微信号!




需要中国农业银行云南省分行
2026年度校园招聘笔试
辅导资料及往年真题卷,
请添加微信!







本公众号团队押中了2025年11月28日云南大学招聘辅导员笔试原题高达48分!►►有图有真相押中2025年3月15日云南省公务员考试省考政治理论部分10题押中7题原题 (点击查看,有图有真相)
押中2023年6月11日云南民族大学预聘制招聘教师笔试试题29分,且题型全部押中! (点击查看,有图有真相)
押中2020年7月24日昆明理工大学招聘高校辅导员笔试真题45.5分原题 (点击查看,有图有真相)
成功押中2020年6月13日云南基础教育学校事业单位教师笔试真题12题(点击查看,有图有真相)
考前预测卷A卷押中2018曲靖烟草公司综合类原题15题(点击查看,有图有真相)
