2026云南高校毕业生三支一扶计划招募笔试时政预测押题考前抢分考前密押卷历年真题卷2026云南三支一扶招募笔试2026年中央一号文件必刷10题2026云南高校毕业生三支一扶计划招募笔试考点勾画2026云南三支一扶招募笔试云南时政预测押题考前抢分考前密押卷►图解2026年中央一号文件2026云南高校毕业生三支一扶计划招募笔试时政预测押题考前抢分考前密押卷历年真题卷2026云南三支一扶招募笔试2026年中央一号文件必刷10题






2026年2月3日,党的十八大以来第14个指导“三农”工作的中央一号文件重磅发布。文件指出,2026年是“十五五”开局之年,做好“三农”工作至关重要。










需要云南三支一扶2026年笔试辅导资料及三支一扶真题卷,
请添加微信!



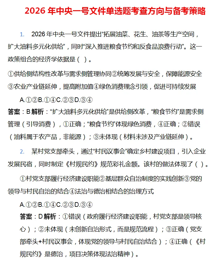
2026年中央一号文件单选题考查方向与备考策略
《中共中央国务院关于锚定农业农村现代化扎实推进乡村全面振兴的意见》(2026年中央一号文件)作为“十五五”开局之年的“三农”工作纲领。


划重点!2026年中央一号文件的干货要点
稳定发展粮油生产
粮食产量稳定在1.4万亿斤左右。
坚持产量产能、生产生态、增产增收一起抓,加力实施新一轮千亿斤粮食产能提升行动,促进良田良种良机良法集成增效,推进粮油作物大面积提单产。
推动粮食品种培优和品质提升,实施粮食流通提质增效项目,促进适销对路、优质优价。
巩固提升大豆产能,做好产销衔接。
拓展油菜、花生、油茶等生产空间,扩大油料多元化供给。
促进“菜篮子”产业提质增效
强化生猪产能综合调控,巩固肉牛、奶牛产业纾困成果,促进供求平衡、健康发展。
多措并举促进乳制品消费。
支持发展青贮玉米、苜蓿等饲草料生产,促进草原畜牧业转型升级。
支持设施农业更新改造,稳定发展蔬菜生产,推进深远海养殖和现代化远洋捕捞,积极发展森林食品和生物农业。
严格落实食品安全责任制,严查严惩非法添加和农兽药残留超标等问题。
加强耕地保护和质量提升
严守耕地红线,统筹农用地布局优化,严格耕地占补平衡管理,规范补充耕地质量验收,制定耕地保护专项规划。
坚决打击各类破坏耕地违法行为,扎实推进农村乱占耕地建房整治工作,严防“大棚房”等问题反弹回潮。
完善设施农用地管理制度,稳妥有序做好耕地“非粮化”整改和撂荒地复耕利用。
分区分类高质量推进高标准农田建设,完善立项、建设、验收和管护机制,强化资金监管,加大土壤改良和地力提升力度。
健全永久基本农田优进劣出管理机制。
实施新一轮黑土地保护工程,扎实推进盐碱地综合利用和酸化耕地治理。
在确保省域内耕地保护任务不降低前提下,稳妥有序退出河道湖区影响行洪安全等的不稳定耕地。
提升农业科技创新效能
统筹科技创新平台基地建设,加强农业关键核心技术攻关和科技成果高效转化应用,培育壮大农业领域科技领军企业。
深入实施种业振兴行动,加快选育和推广突破性品种,推进生物育种产业化。
加快高端智能、丘陵山区适用农机装备研发应用,加强林草机械装备研发推广。
因地制宜发展农业新质生产力,促进人工智能与农业发展相结合,拓展无人机、物联网、机器人等应用场景,加快农业生物制造关键技术创新。
深化涉农高校教育教学改革,以需求为导向加快新农科建设,推动涉农专业人才定向培养。
强化农业防灾减灾体系建设
开展农业气候资源普查和区划,加强气象、水文、地质灾害监测预报预警。
推进大江大河控制性枢纽、堤防达标提标和蓄滞洪区建设,强化病险水库、大中型病险水闸除险加固,加强农田沟渠修复整治、中小河流和平原涝区治理,提升山洪沟风险管控与防洪治理能力,做好灾毁设施恢复重建。
加强抗旱应急水源工程和农田排涝设施建设,健全救灾机具配置和应急调用机制。
强化病虫害统防统治,推进重大动物疫病联防联控。
促进农产品贸易和生产相协调
推进农产品进口多元化。
培育具有国际竞争力的农业企业。
支持扩大优势特色农产品出口。
健全常态化帮扶政策体系
落实常态化帮扶责任,稳步提升“三保障”和饮水安全保障水平,守牢不发生规模性返贫致贫底线。
把常态化帮扶纳入乡村振兴战略统筹实施,保持财政投入、金融支持、资源要素配置等方面政策总体稳定。
强化开发式帮扶,增强内生动力,发挥社会救助兜底保障作用,推动帮扶政策协同集成。
保持中央财政常态化帮扶资金规模及省市两级投入资金规模稳定,县级可根据帮扶任务合理安排资金。
提高监测帮扶精准性时效性
合理确定防止返贫致贫对象认定标准,规范标准调整机制。
扎实做好乡村两级常态化监测,健全精准识别和快速响应机制,确保早发现、早干预、早帮扶。
统筹开展防止返贫致贫对象和农村社会救助对象监测识别,规范收支核算口径,加强数据共享。
做好防止返贫致贫对象精准帮扶和动态调整。
综合评估原建档立卡脱贫人口家庭经济状况和自我发展能力,符合退出条件的有序退出帮扶,对离开帮扶政策会出现返贫风险的继续实施帮扶。
提升产业和就业帮扶实效
分类推进现有产业巩固、升级、盘活、调整,发展具有市场竞争力的帮扶产业。
中央财政常态化帮扶资金用于产业发展的比例,在省级保持基本稳定,县级可实行差别化要求。
完善产业帮扶到户奖补政策,支持防止返贫致贫对象经营增收。
压实帮扶项目资产常态化监管责任,分类纳入国有资产或农村集体资产监管体系,加强低效闲置资产盘活利用。
强化就业帮扶,做好有组织劳务输出,用好就业帮扶车间、乡村公益性岗位等就业渠道。
分层分类帮扶欠发达地区
分别确定国家和省级乡村振兴重点帮扶县,完善支持政策和激励约束机制,健全发展状況统计监测体系。
深入开展医疗、教育干部人才“组团式”帮扶和科技特派团选派。
开展常态化驻村帮扶,优化驻村第一书记和工作队选派管理机制。
保护和调动农民务农种粮积极性
加强农产品市场监测预警和信息发布,统筹做好市场化收购和政策性收储,促进粮食等重要农产品价格保持在合理水平。
合理确定稻谷、小麦最低收购价,完善棉花目标价格政策。
稳定实施耕地地力保护补贴、玉米大豆生产者补贴和稻谷补贴政策。
实施好农机购置与应用补贴政策,推进优机优补,加强全链条常态化监管。
强化稻谷、小麦、玉米、大豆保险保障,支持发展地方特色农产品保险,提高保险理赔效率。
鼓励地方开展粮油种植专项货款贴息试点。
引导农业企业在粮食主产区统筹布局加工产能。
落实好粮食产销区省际横向利益补偿政策,支持粮食主产区补充财力、发展粮食产业。
培育壮大县域富民产业
统筹发展科技农业、绿色农业、质量农业、品牌农业,开发农业多种功能,推动农村一二三产业深度融合。
支持发展绿色高效种养,推进农产品精深加工,培育农业精品品牌,促进全产业链开发。
实施农村电商高质量发展工程,推动电商平台下沉赋能,加强产地预冷、仓储保鲜、分拣加工等设施建设。
规范农产品直播带货。
深化农文旅融合,发展“小而美”文旅业态。
积极发展林草产业,培育壮大林下经济、森林康养等业态。
优化茧丝绸产业区域布局。
发展各具特色的县域经济,培育中小企业特色产业集群,推动兴业、强县、富民一体发展。
促进农民工稳岗就业
实施大规模职业技能培训,促进培训项目与岗位需求精准匹配。
统筹做好外出务工服务保障和返乡就业创业扶持,加强大龄农民工关爱帮扶。
强化农民工工资支付保障,加大欠薪整治力度。
推进乡村工匠培育工程。
扩大以工代赈项目覆盖范围、建设领域和劳务报酬发放规模,鼓励采用灵活发包方式由农村基层自主实施项目。
推动灵活就业人员参加城镇职工基本养老保险,扩大新就业形态人员职业伤害保障试点。
多措并举扩大乡村消费
培育丰收市集、非遗工坊、休闲露营等消费新业态新模式新场景。
支持县乡村流通基础设施建设更新,促进农村及偏远地区商贸流通降本增效。
支持新能源汽车、智能家电、绿色建材下乡,健全农村废旧家电家具等再生资源回收体系。
依法严厉打击农村地区制售假冒伪劣商品行为。
统筹优化乡村国土空间布局
统筹优化村镇布局,提高村庄规划质量和实效,合理确定建设重点和优先序。
分类有序、片区化推进乡村振兴,逐步提高农村基础设施完备度、公共服务便利度、人居环境舒适度,创造乡村优质生活空间。
在耕地数量不减少、质量有提高、生态有改善前提下,稳步开展全域土地综合整治,提高土地节约集约利用水平,分类保障乡村发展用地。
加强农村基础设施建设和管护
支持小型引调水工程建设,有条件的地方可推行农村供水县域统管和专业化管护。
提升农村电网供电保障和综合承载能力,扩大农村充电设施覆盖范国。
推进农村老旧公路改造、过窄公路拓宽和次差路段提升,加强安全防护设施建设。
支持农村寄递物流设施共建共享,推动农村客货邮融合发展。
健全农村客运稳定运行保障机制。
持续实施农村危房改造,推动现代宜居农房建设。
实施数字乡村高质量发展行动,提升农村及偏远地区网络覆盖水平。
加强县域基本公共服务供给统筹
稳慎优化农村中小学校和幼儿园布局,保留并办好必要的乡村小规模学校和幼儿园,实施县域普通高中振兴行动计划。
推进城乡学校共同体建设,加强县域教师队伍统筹配置,推动城乡学校在线共享优质课堂。
实施医疗卫生强基工程,推进县级医院和重点中心乡镇卫生院提质升级。
支持紧密型县域医共体提升综合服务能力,合理扩大基层医疗卫生机构药品采购、配备、使用范围。
巩固拓展农村居民医保参保成果,健全连续参保激励约束机制,稳步提高医保基金在县乡村医疗卫生机构使用比例。
实施大学生乡村医生专项计划。
以居家养老为基础,鼓励有条件的地方发展助餐服务、日间照料、康复护理等养老服务。
采取干部包联、志愿服务、开发乡村公益性岗位等方式,加强对农村孤寡老人、留守儿童、困境儿童、残疾人、精神障碍人员等的探访关爱,及时帮助解决实际困难。
一体化推进乡村生态保护修复
以钉钉子精神解决好农村改厕、垃圾围村等问题,完善农村厕所社会化管护服务体系,改善村容村貌,建设美丽乡村。
因地制宜选择农村生活污水治理模式,优化调整低效无效污水处理设施,加快消除农村黑臭水体。
推进农村生活垃圾源头减量,健全收运处置常态化运行保障机制。
强化农业面源污染突出区域系统治理,推进土壤重金属污染溯源、整治和受污染耕地安全利用,加强畜禽养殖粪污和海水养殖生态环境问题综合治理。
提升秸秆综合利用能力。
坚定做好长江十年禁渔。
加强进境动植物检疫和外来入侵物种防控。
全面推进“三北”工程建设。
深入实施文明乡风建设工程
推进“文艺赋美乡村”,丰富农村文化产品和服务供给。
推进乡村文化遗产系统性保护,加强乡村文物、传统村落、非物质文化遗产调查保护,建立以村民为主体的保护实施机制。
持续推进农村移风易俗,发挥党员干部带头和村规民约引导作用。
持续整治农村高额彩礼,加强省际毗邻地区联动治理。
健全农村殡葬公共服务体系,推进农村公益性墓地建设和规范管理。
建设平安法治乡村
坚持和发展新时代“枫桥经验”,推动矛盾纠纷化解在基层。
常态化开展扫黑除恶,坚决遏制“村霸”、家族宗族黑恶势力滋生蔓延。
深入打击农村黄赌毒、侵害妇女儿童权益和残疾人人身权利、电信网络诈骗、非法金融活动等各种违法犯罪行为。
统筹做好农村灾害风险隐患排查治理,防范化解道路交通、有限空间、燃气、消防、房屋等重点领域安全风险,加强溺水等涉险安全防护和应急救援能力建设。
开展海洋渔船安全生产专项整治。


1.首长对“三农”工作心系始终,在中央农村工作会议等关键节点或重要农时,作出一系列重要指示批示

12月29日至30日,首长对2025年中央农村工作会议作出重要指示,强调要锚定农业农村现代化,扎实推进乡村全面振兴,推动城乡融合发展;在西藏自治区成立60周年的历史节点,首长回信林芝嘎拉村村民,肯定该村依托“桃花经济”实现兴边富民、促进民族团结的实践,为边疆民族地区依托特色资源推进乡村振兴树立了典范;在第八个“中国农民丰收节”到来之际,总书记向全国广大农民和工作在“三农”战线上的同志们致以节日祝贺和诚挚问候,在全国层面夯实了重农强农的基调,直接鼓舞了广大农民的生产积极性;在中国农业大学建校120周年之际,总书记给全校师生回信,将战略重心指向了长远的人才与科技支撑,激励广大师生将论文写在田野大地上,为农业现代化注入核心动能。
2.党中央、国务院高度重视“三农”工作,出台一系列重磅政策文件,指导“三农”工作

2025年,党的二十届四中全会举行,会上通过的“十五五”规划建议,专章部署“加快农业农村现代化,扎实推进乡村全面振兴”;印发《中共中央 国务院关于进一步深化农村改革 扎实推进乡村全面振兴的意见》《乡村全面振兴规划(2024-2027年)》《加快建设农业强国规划(2024-2035年)》等一系列重磅规划意见。
3.联合国粮食及农业组织成立80周年,国家主席致贺信

联合国粮食及农业组织成立于1945年10月16日,中国是该组织的创始成员国。80年来,中国不仅靠自己的力量养活14亿多人,还捐资1.3亿美元与粮农组织共同设立南南合作信托基金,成为FAO南南合作框架下资金援助、派出专家、开展项目最多的国家。10月16日,首长在贺信中强调,中国将一如既往支持联合国粮食及农业组织在国际粮农领域发挥重要作用。现任联合国粮农组织总干事屈冬玉为该组织历史上首位中国籍总干事。
4.今年全国粮食总产量超过1.4万亿斤

12月12日,国家统计局发布数据,2025年全国粮食总产量14298亿斤,连续第二年站上14000亿斤台阶,比上年增长1.2%。今年粮食丰收来之不易,先后经受干旱、洪涝、连阴雨等极端天气的多重考验,全年粮食生产在高基点上再迎丰收。它并非仅仅是数字的增长,更是在政策护航、科技赋能、体系协同下,端稳“中国饭碗”、筑牢“大国粮仓”的生动实践,为巩固拓展经济回升向好态势、确保“十四五”圆满收官提供了有力支撑。
5.巩固拓展脱贫攻坚成果同乡村振兴有效衔接5年过渡期圆满收官

2020年打赢脱贫攻坚战后,党中央决定设立5年过渡期,持续加大政策支持和帮扶力度,提高脱贫群众的生活水平,增强脱贫地区的经济活力和后劲。5年来,对监测识别有返贫致贫风险的700多万群众进行精准帮扶,超过85%的脱贫户和监测户至少得到了一项产业帮扶措施,脱贫劳动力务工规模每年都保持在3000万人以上,牢牢守住了不发生规模性返贫致贫底线。到2025年底,过渡期任务圆满完成,即将转向常态化帮扶阶段。
6.“绿水青山就是金山银山”理念提出20周年

7.《中华人民共和国农村集体经济组织法》2025年5月1日正式施行

《中华人民共和国农村集体经济组织法》施行,标志着我国农村集体经济发展全面纳入法治轨道。此法的核心在于,首次在法律层面确立了农村集体经济组织作为“特别法人”的民事主体地位,解决了其长期存在的市场身份难题。法律系统规定了成员身份、财产权利、治理结构和运营规则,着重保护集体资产安全和成员合法权益,并规范收益分配。该法的实施,是巩固和完善农村基本经营制度的关键举措,旨在通过法治方式保障集体资产保值增值、促进农民农村共同富裕,为推进乡村全面振兴提供组织保障。
8.灭菌乳国家标准修订,纯奶制品使用复原乳成为历史

3月27日,《食品安全国家标准 灭菌乳》第1号修改单正式发布。9月16日,第1号修改单正式实施。修订后的标准明确,灭菌乳(即常温纯牛奶)生产必须以生乳为唯一原料,彻底禁止使用复原乳。使用复原乳的乳品不得再标注“纯牛(羊)奶”或“纯牛(羊)乳”,需归类为“调制乳”并清晰标注原料信息,从根源上厘清产品边界。灭菌乳标准的实施,护航消费者健康权益,彻底消除信息不对称带来的选择困扰;直接利好奶农,扩大生乳需求、稳定奶价,为养殖端注入信心;倒逼奶业产业链升级,构建养殖与加工长效利益联结,推动产业高质量发展。
9.首次召开中国文明乡风大会

10月29日,中国文明乡风大会在延安召开。大会以“文明,让乡村更美好”为主题,搭建成果展示与交流平台,聚焦理论宣讲、移风易俗、文化传承等议题,推动红色文化与乡村文明融合,推广各地典型案例,为健全乡村治理体系、培育文明乡风提供路径参考,助力提升乡村精神风貌,夯实乡村振兴的文化与社会根基。9月26日,新华社发布中共中央宣传部、农业农村部等7部门联合印发的《“文艺赋美乡村”工作方案(2025-2027年)》,明确未来三年10 项重点任务,为建设宜居宜业和美乡村提供精神支撑与文化保障。
10.培育壮大农业科技领军企业迈出坚实步伐

科技领军企业是突破关键核心技术的主力军,培育壮大农业科技领军企业、强化农业企业科技创新主体地位,是农业科技工作的一项重大任务。农业农村部深入学习贯彻党的二十届四中全会精神,认真贯彻落实首长重要指示精神,11月6日在湖北省武汉市召开大力培育农业科技领军企业、强化农业企业科技创新主体地位现场会。会议强调要深入实施百家龙头型引领、千家高速成长型争流、万家潜力型竞发的“百千万”农业科技企业培育工程,健全农业科技领军企业梯度培育机制,推动创新资源向企业集聚,支持企业在农业科技创新中发挥主体作用等。会议还要求各地农业农村部门要把培育壮大农业科技领军企业放在突出位置。一系列政策举措为农业科技领军企业成长注入强劲动力,标志着培育壮大农业科技领军企业迈出了坚实步伐。
















第1个“三年行动”(2025—2027年),聚焦重点高原湖泊流域,对所在的7个城市(包括县城)及其他22个县级及以上城市、13个存在黑臭水体或涉及重点监控断面的县城开展攻坚,基本消除建成区生活污水直排口和设施空白区;第2个“三年行动”(2028—2030年),实现所有县城全覆盖;第3个“三年行动”(2031—2033年),扩展至乡镇,推动实现劣Ⅴ类水体和黑臭水体全面消除目标。
建设10个民族团结进步示范县、100个民族团结进步示范乡镇、1000个民族团结进步示范村(社区)、10000个民族团结进步示范户。
赋予所有改革发展以彰显中华民族共同体意识的意义,以维护统一、反对分裂的意义,以改善民生、凝聚人心的意义,让中华民族共同体牢不可破。

上海16个区(或国企)与云南16个州(市)通过园中园、飞地园区等方式,合作共建产业园区,促进沪滇产业耦合发展。
昆明、曲靖承接产业转移园和磨憨、瑞丽、河口沿边产业园。
国家重大战略实施和重点领域安全能力建设。
大规模设备更新和消费品以旧换新。
铜、铅、锌、镍、锡、锑、铝、镁、硅、钛。
正面清单即党政机关工作人员尤其是领导干部与企业交往,主动作为、靠前服务,可依法依规参加或开展的行为活动;负面清单即党政机关工作人员尤其是领导干部与企业交往,严格遵守党规党纪、法律法规和有关政策规定,坚守底线、不碰红线,严禁从事的行为事项;倡导清单即激励民营经济人士践行“两个健康”,在爱国敬业、守法经营、创业创新、回报社会等方面争当典型示范,大力弘扬企业家精神的行为事项。
种业、设施农业、农产品加工、冷链物流、“农业+旅游”、数字农业。
实施“饮净水、控噪声、防近视、护老人、食安康、强体魄、履家签”专项行动,打造健康县城建设2.0版。
科技金融、绿色金融、普惠金融、养老金融、数字金融。
1个管理运营机构、1个省级专业化运营平台公司、N个专业化二级运营公司。
工业固体废物、生活垃圾、建筑垃圾、农业固体废物、危险废物、其它固体废物处置行动。
重大灾害发生后,第1小时各级应急指挥系统要全面运行,第2小时应急救援队伍要全面派出,第3小时救援工作要全面展开。




























需要《云南三支一扶乡村振兴
三农考点及云南省情
云南时政必考题库》资料,






需要云南三支一扶2026年笔试辅导资料及三支一扶真题卷,
请添加微信!





本公众号团队押中了2025年11月28日云南大学招聘辅导员笔试原题高达48分!►►有图有真相
本公众号团队押中了2025年8月28日云南师范大学招聘专职辅导员笔试原题高达33.5分!►►有图有真相
押中2025年3月15日云南省公务员考试省考政治理论部分10题押中7题原题 (点击查看,有图有真相)
押中2023年6月11日云南民族大学预聘制招聘教师笔试试题29分,且题型全部押中! (点击查看,有图有真相)
押中2020年7月24日昆明理工大学招聘高校辅导员笔试真题45.5分原题 (点击查看,有图有真相)
成功押中2020年6月13日云南基础教育学校事业单位教师笔试真题12题(点击查看,有图有真相)
考前预测卷A卷押中2018曲靖烟草公司综合类原题15题(点击查看,有图有真相)
