2026年保山电力公司招聘笔试配电网类岗位专业知识历年真题卷往年试卷答案2026保山电力笔试考前冲刺押题卷核心考点背诵冲刺背诵讲义2026年保山电力股份有限公司招聘笔试配电网类信息通信类工程管理造价岗位专业知识历年真题往年试卷答案2026年保山电力招聘笔试工程管理造价岗位专业知识历年真题往年试卷答案2026保山电力公司配电网类信息通信类笔试岗位专业知识历年试卷真题2026保山电力公司笔试高频考点题库2026年保山电力股份有限公司招聘笔试工程管理造价岗位专业知识历年真题往年试卷答案2026保山电力公司配电网类信息通信类笔试考试复习题库2026保山电力公司配电网类信息通信类笔试考试历年试卷2026保山电力校园招聘笔试配电网类信息通信类工程管理造价岗位专业知识历年真题往年试卷答案保山电力股份有限公司企业文化2026年保山电力公司招聘笔试配电网类岗位专业知识历年真题卷往年试卷答案2026保山电力笔试考前冲刺押题卷核心考点背诵冲刺背诵讲义2026年保山电力公司招聘笔试信息通信类岗位专业知识历年真题卷往年试卷答案2026保山电力笔试考前冲刺押题卷核心考点背诵冲刺背诵讲义2026年保山电力公司招聘笔试工程管理类造价岗位专业知识历年真题卷往年试卷答案2026保山电力笔试考前冲刺押题卷核心考点背诵冲刺背诵讲义

云南保山电力股份有限公司于1996年10月挂牌成立,隶属保山市委、市政府,是以市(县、区)国有电力资产为纽带组建的地方国有电力企业。2003年1月,保山电力公司将原九户国有电力存续企业全部撤销,实行整体式改制,以市(县、区)国有电力资产为纽带,组建为地方国有电力企业,负责承担全市水电开发建设和电力的发、输、配售等任务。2017年8月,为贯彻落实中共中央、国务院、省委省政府和市委、市政府关于进一步深化电力体制改革精神,加快电力市场化进程,稳步推进保山市电力体制改革,公司实施厂网分离,将发电类资产从原云南保山电力股份有限公司剥离新组建保山能源发展股份有限公司,主营发电资产,属发电企业。原云南保山电力股份有限公司名称续存,变更经营方向和范围,明确为电网企业,从事电力输配、供应、调度、购销及其相关物资的批发零售、代购代销,电力工程投资、规划、设计、施工、改造及运行、维护、管理,电力线路架设安装、售电增值服务、电力电商服务、电力客户服务,充电桩(站)投资建设和运营管理。
公司现有股东8户,股本总额26803.3万元,其中:保山市国有资产经营有限责任公司持股36.93%;腾冲市国有资产经营有限责任公司持股15.58%;龙陵县国有资产经营有限责任公司持股14.37%;施甸县国有资产经营集团有限责任公司持股12.46%;保山新电能源投资有限公司持股9.31%;昌宁县国有资产经营有限责任公司持股5.09%;云南水投水利水电运营有限公司持股4.78%;中国三峡新能源(集团)股份有限公司持股1.48%。
公司法人治理结构健全,股东会、董事会、审计委员会、经营班子各司其职。下设5个县(市、区)分公司,拥有保山工贸园区配售电有限公司、保山保能电力工程有限公司2个控股子公司和腾冲电源进出口有限公司全资子公司。内设党委办公室、行政办公室、纪检监察室、纪委综合室、安全监管部、市场营销部、计划发展部、工程设备部、财务管理部、人力资源部、信息技术部、电力调度中心、法律事务部、内审部、工会。截至2025年5月底,共有在职员工1718人,有党组织47个,其中:党委6个、党支部41个,有党员771人。

公司主营电网资产,负责保山市行政区划范围内的110千伏及以下电压等级电网的建设和运营管理,并为部分周边区域和境外局部地区提供供电,参与云南省电力市场化交易,为全市提供电力保供服务。截至2025年5月底,公司调度电站162座,电站总装机2156.95兆瓦,其中:水电1276.11兆瓦,占59.18%;风电174.50兆瓦,占8.09%;集中式光伏402.9兆瓦,占18.67%;分布式光伏165.45兆瓦(含配售电),占7.67%;生物质发电18兆瓦,占0.83%;余热发电120兆瓦,占5.56%。公司电网内110千伏变电站57座,容量415.31万千伏安,其中:公用变电站34座,容量262.5万千伏安;用户变电站23座,容量152.81万千伏安。35千伏变电站98座,容量123.4万千伏安,其中:公用变电站66座,容量72.39万千伏安;用户变电站32座,容量51.01万千伏安。110千伏线路1460.24千米、35千伏线路1612.27千米、低压线路27053.65千米,配电变压器10378台,容量2305.16兆伏安,一户一表用户93.90万户。在全市建成运营45个充电站、151个充电桩、255支充电枪。资产总额约92.27亿元,资产负债率66.53%;综合电压合格率99.90%、供电可靠率99.89%。2025年1—5月售电量30.42亿千瓦时。
公司将坚持以习近平新时代中国特色社会主义思想为指导,以“四个革命、一个合作”能源安全新战略为根本遵循,以构建“清洁低碳、安全充裕、经济高效、供需协同、灵活智能”新型电力系统为目标,在保障电力供应、推动区域经济发展、服务改善民生等方面以更有力的担当、更突出的成效,促进保山市经济社会绿色低碳转型和可持续发展。
企业全称:云南保山电力股份有限公司
企业类型:股份有限公司
法定代表人:杨思锋
办公地址:云南省保山市隆阳区正阳北路208号
上级主管单位:保山市国资委
联系方式:0875-2207497
电力业务许可证(供电类)编号:3063007-00001

需要2026年保山电力公司招聘笔试
历年真题卷和复习讲义,请添加微信!






云南保山市国有资产经营有限公司旗下拥有保山市永昌能源开发有限责任公司、云南保山电力股份有限公司、保山能源发展股份有限公司、云南保山苏帕河水电开发有限公司等控股或参股电力资产。其中,云南保山电力股份有限公司属地方电网公司,经营范围为电力输配、供应、调度、购销及其相关物资的批发零售、代购代销;电力工程投资、规划、设计、施工、改造及运行、维护、管理;电力线路架设安装;售电增值服务;电力电商服务;电力客户服务;充电桩(站)投资建设和运营管理,与南方电网主营业务重合。





需要2026年保山电力公司招聘配电类笔试
历年真题卷和复习讲义,请添加微信!

















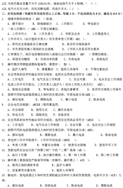
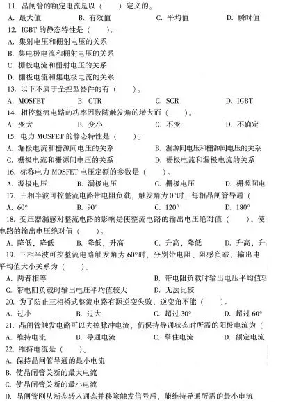
电气配电网类岗位预测卷



























需要2026年保山电力公司招聘配电类笔试
历年真题卷和复习讲义,请添加微信!







本公众号团队押中了2025年11月28日云南大学招聘辅导员笔试原题高达48分!►►有图有真相
本公众号团队押中了2025年8月28日云南师范大学招聘专职辅导员笔试原题高达33.5分!►►有图有真相
押中2025年3月15日云南省公务员考试省考政治理论部分10题押中7题原题 (点击查看,有图有真相)
押中2023年6月11日云南民族大学预聘制招聘教师笔试试题29分,且题型全部押中! (点击查看,有图有真相)
押中2020年7月24日昆明理工大学招聘高校辅导员笔试真题45.5分原题 (点击查看,有图有真相)
成功押中2020年6月13日云南基础教育学校事业单位教师笔试真题12题(点击查看,有图有真相)
考前预测卷A卷押中2018曲靖烟草公司综合类原题15题(点击查看,有图有真相)
